149 KiB
Introduction to Multibody Dynamics
In the early days of the industry, wind turbine design was undertaken on the basis of quasi-static aerodynamic calculations, while the effects of structural dynamics were either ignored completely or included through the use of estimated dynamic magnification factors. From the late 1970^{\prime}\varsigma research workers began to consider more reliable methods of dynamic analysis, and two basic approaches were considered: finite element representations and modal analysis.
The traditional use of standard, commercial finite element analysis software packages for solving problems of structural dynamics is challenging in the case of wind turbines. This is because of the presence of rigid body motion of one structural component, i.e.the rotor, with respect to another, i.e. the tower or another support structure type. In principle, the standard finite element method only considers structures in which the deflection occurs about an initial reference position, and for this reason the finite element models that have been developed for wind turbine in the past have been tailored to deal with this problem.
Dynamic wind turbine models commonly used as the basis of design calculations involve a modal representation of the deformation state. This approach, borrowed from the helicopter industry, has the major advantage that it offers a reliable representation of the dynamics of a wind turbine with relatively few degrees of freedom. Another important advantage is that the structural damping of flexible components can be described conveniently and realistically as modal damping. Obviously the number and type of modal degrees of freedom used to represent the dynamics of a particular wind turbine depends on the configuration and structural properties of the machine.
In principle, a wind turbine structure may be considered as a collection of a set of interconnected structural components that may undergo large rotations relative to neighbouring components, but also relative to an inertial coordinate system. The natural choice for modelling structural dynamics of said mechanical systems is the multibody dynamics approach that emerged in the late {}^{1}980^{\prime}\mathbf{s}, initially for rigid components or bodies (Nikravesh, 1988), but later also for flexible components (Shabana, 1988); (Géradin and Cardona, 2001). The multibody dynamics approach is now used as an integrated part of the design process in the automotive and the aircraft industry, but it has also been used extensively in the space industry. The structural model in Bladed is based on this approach combined with a modal representation of the flexible components like the blades and the tower. This ensures a consistent formulation of the dynamic equations and facilitates the modelling of the turbines based on new structural concepts.
多体动力学导论
在行业早期,风力发电机设计是基于准静态气动计算进行的,而结构动力学的影响要么完全被忽略,要么通过使用估计的动态放大系数来包含。从 1970 年代后期开始,研究人员开始考虑更可靠的动态分析方法,并考虑了两种基本方法:有限元表示和模态分析。
在风力发电机的情况下,使用标准的、商业化的有限元分析软件包来解决结构动力学问题具有挑战性。这是因为一个结构部件(例如风轮)相对于另一个结构部件(例如塔架或其他支撑结构)存在刚体运动。从原理上讲,标准有限元方法仅考虑相对于初始参考位置发生挠曲的结构,因此过去为风力发电机开发的有限元模型都针对此问题进行了定制。
常用的风力发电机动态模型作为设计计算的基础,涉及变形状态的模态表示。这种方法借鉴了直升机行业的经验,具有主要优点,即在相对较少的自由度下提供可靠的风力发电机动力学表示。另一个重要的优点是,可以方便且现实地将柔性部件的结构阻尼描述为模态阻尼。显然,用于表示特定风力发电机动力学的模态自由度的数量和类型取决于机器的配置和结构特性。
从原理上讲,风力发电机结构可以被认为是连接的一组结构部件的集合,这些部件可能相对于相邻部件以及相对于惯性坐标系发生大旋转。对所述机械系统进行结构动力学建模的自然选择是多体动力学方法,该方法于 20 世纪 1980 年代后期出现,最初用于刚体部件或刚体(Nikravesh, 1988),后来也用于柔性部件(Shabana, 1988);(Géradin and Cardona, 2001)。多体动力学方法现在被用作汽车和航空工业设计过程的集成部分,也已广泛应用于航天工业。Bladed 中的结构模型基于这种方法,并结合了柔性部件(如叶片和塔架)的模态表示。这确保了动态方程的一致性,并促进了基于新结构概念的风力发电机建模。
The multibody dynamics approach
The multibody dynamics approach used for the Bladed structural model was originally proposed by Dr. J.P. Meijaard, Nottingham University, (presently University of Twente, in the Netherlands) under commission of Garrad Hassan and Partners Ltd (Meijaard, 2005), and it was developed particularly for modelling wind turbine structural dynamics. The approach assumes a tree-like structure, which means that structural loops cannot be described outside of flexible components.
In general, the structural components may be assumed to be rigid, such as yaw and blade bearings, or flexible such as support structures, towers and blades. While rigid components are relatively easy to model, flexible components are more complicated as the motion of a material point of this type of components is generally caused by rigid body motion combined with relative motion due to the deformation. A description of the applied method for modelling flexible components is given in Modelling flexible components.
The rigid body motion of a component is described in terms of the motion of a set of local component nodes that are characteristic material points, where the motion of the component is assumed to be known. Components can only be interconnected at the nodes, and a connection is imposed by the usual finite element technique by linking the nodes of the components involved in the connection to a global structural node. Due to the assumption of the tree-like structure it is convenient to subdivide the nodes of a component into a proximal node that is linked to a node of its predecessor, and distal nodes that may be linked to nodes of successors. For example a yaw bearing has two nodes, i.e. one proximal node attached to the tower and one distal node attached to the main frame.
For all components a local Cartesian coordinate system is attached to the proximal node such that the position of origin and the orientation are defined by the position and orientation, respectively, of this node. This local coordinate system is mainly used for flexible components that are described in more details in Modelling flexible components.
The deformation state of a component is described by generalised strains that represent the degrees of freedom associated with the component. For example a yaw bearing has one generalised strain, which represent the yaw angle. The approach used also allows prescribed strains, which are particularly important in the case of stick-slip friction in bearings, where the bearing may stick if the absolute value of the angular velocity (such as strain rate) approaches zero. It is noted that prescribing a strain element will reduce the effective order of the system of equilibrium equations by one.
In general, the relative motion of the distal nodes is constrained, for which reason the position and orientation of a distal node are expressed as functions of the position and orientation of the proximal node and the generalised strains. From this fundamental transformation it is straightforward to derive the corresponding transformations for the velocity and the acceleration. The constraints are conveniently expressed in terms of two constraint matrices relating to the nodal velocities and the strain rates. In general, the constraint matrices are time-dependent functions of the position and orientation of the proximal node as well as the strains.
Components may have mass or may be considered massless. The generalised inertia forces are derived from the principle of virtual work, where the inertia force density is expressed according to D'Alambert's principle. The material velocity and acceleration are derived from a fundamental displacement hypothesis that defines the absolute displacement of all material points of the component as a function of the relative position, the nodal position and orientation and the strain. The result of this analysis shows that the inertia force can be expressed in terms of a mass matrix multiplied by the acceleration vector plus a vector of non-linear inertia forces and stresses, such as centrifugal and Coriolis forces.
In principle, external loads can only be applied as nodal loads or generalised stresses (equal and opposite loads applied at a generalised freedom). For distributed loads like wind and wave loads the corresponding applied nodal loads and generalised stresses are calculated according to the principle of virtual work. For a yaw bearing the applied generalised stress is simply the moment applied by the yaw actuator.
Gravity loads are conveniently considered as a distributed applied body force.
The resulting equilibrium equations of a component are derived by collecting all generalised forces acting on the component. The effect of the distal node(s) constraints is described by Lagrange's methods in terms of internal forces that are expressed by the constraint matrices and a set of yet unknown Lagrange multipliers (Cook, Malkus and Plesha, 1989). A detailed analysis shows that the resulting component equilibrium equations and the transformation for the acceleration may be expressed in matrix form as
叶片动力学多体法,最初由J.P. Meijaard博士(诺丁汉大学,现荷兰图温特大学)受Garrad Hassan and Partners Ltd委托提出(Meijaard, 2005),并特别用于风轮结构动力学建模。该方法假设树状结构,这意味着结构环路不能在柔性构件之外描述。
一般来说,结构构件可以假定为刚性的,例如偏航轴承和叶片轴承,或者柔性的,例如支撑结构、塔架和叶片。虽然刚性构件相对容易建模,但柔性构件更为复杂,因为这种类型构件的材料点运动通常是由刚体运动与由于变形引起的相对运动相结合而产生的。柔性构件建模方法的描述见“柔性构件建模”。
一个构件的刚体运动由一组局部构件节点(特征材料点)的运动来描述,其中构件的运动被认为是已知的。构件只能在节点处相互连接,并且连接是通过标准的有限元技术实现的,即将参与连接的构件的节点链接到全局结构节点。由于树状结构的假设,将一个构件的节点划分为一个与前驱节点链接的邻近节点和一个可以与后继节点链接的远端节点是方便的。例如,偏航轴承有两个节点,即一个连接到塔架的邻近节点和一个连接到主框架的远端节点。
对于所有构件,一个局部笛卡尔坐标系附着在邻近节点上,使得原点的位置和方向由该节点的位置和方向定义。这个局部坐标系主要用于在“柔性构件建模”中更详细描述的柔性构件。
一个构件的变形状态由广义应变来描述,这些应变代表与构件相关的自由度。例如,偏航轴承有一个广义应变,代表偏航角度。所用的方法也允许规定应变,这在轴承的粘滑摩擦中尤其重要,因为当绝对角速度(如应变率)接近零时,轴承可能会卡住。需要注意的是,规定一个应变元素会使平衡方程组的有效阶数减少一个。
一般来说,远端节点的相对运动受到约束,因此远端节点的位置和方向表示为邻近节点的位置和方向以及广义应变的函数。从这种基本的变换可以很容易地推导出速度和加速度的相应变换。约束可以方便地用两个与节点速度和应变率相关的约束矩阵来表达。一般来说,约束矩阵是邻近节点的位置和方向以及应变的时间相关函数。
构件可能具有质量,或者可以被认为是无质量的。广义惯性力是从虚功原理推导出来的,其中惯性力密度根据达朗贝尔原理来表达。材料速度和加速度是从一个基本位移假设推导出来的,该假设定义了构件所有材料点的绝对位移为相对位置、节点位置和方向以及应变的函数。此分析的结果表明,惯性力可以表示为质量矩阵乘以加速度向量,加上一个非线性惯性力和应力向量,例如离心力和科里奥利力。
原则上,外力只能施加为节点力或广义应力(施加在广义自由度上的大小相等且方向相反的力)。对于风力和波力等分布载荷,相应的施加的节点力和广义应力是根据虚功原理计算出来的。对于偏航轴承,施加的广义应力只是偏航执行器施加的力矩。
重力载荷可以方便地考虑为施加的分布体力。
一个构件的平衡方程组是通过收集作用于该构件的所有广义力而推导出来的。远端节点约束的影响由拉格朗日方法描述,用约束矩阵和一组未知的拉格朗日乘子来表达(Cook, Malkus and Plesha, 1989)。详细的分析表明,得到的构件平衡方程和加速度变换可以表示为矩阵形式。
\begin{equation}
\left[
\begin{array}{ccc}
M_{\mathrm{rr}}^{\mathrm{c}} & M_{\mathrm{r}\epsilon}^{\mathrm{c}} & D_{\mathrm{r}}^{\mathrm{c},T} \\
M_{\mathrm{r}\epsilon}^{\mathrm{c},T} & M_{\epsilon\epsilon}^{\mathrm{c}} & D_{\epsilon}^{\mathrm{c},T} \\
D_{\mathrm{r}}^{\mathrm{c}} & D_{\epsilon}^{\mathrm{c}} & 0
\end{array}
\right]
\left[
\begin{array}{c}
\dot{\mathbf{v}}^{\mathrm{c}} \\
\ddot{\boldsymbol{\epsilon}}^{\mathrm{c}} \\
\boldsymbol{\lambda}^{\mathrm{c}}
\end{array}
\right]
+
\left[
\begin{array}{c}
0 \\
C_{\epsilon\epsilon}^{\mathrm{c}} \\
0
\end{array}
\right]
\dot{\boldsymbol{\epsilon}}^{\mathrm{c}}
+
\left[
\begin{array}{c}
0 \\
K_{\epsilon\epsilon}^{\mathrm{c}} \\
0
\end{array}
\right]
\boldsymbol{\epsilon}^{\mathrm{c}}
=
\left[
\begin{array}{c}
\mathbf{f}_{\mathrm{a}}^{\mathrm{c}} + \mathbf{f}_0^{\mathrm{c}} \\
\boldsymbol{\upsigma}_{\mathrm{a}}^{\mathrm{c}} + \boldsymbol{\upsigma}_0^{\mathrm{c}} \\
\mathbf{a}_2^{\mathrm{c}}
\end{array}
\right]
-
\left[
\begin{array}{c}
\mathbf{f}_{\mathrm{i}}^{\mathrm{c}} \\
\boldsymbol{\upsigma}_{\mathrm{i}}^{\mathrm{c}} \\
0
\end{array}
\right],
\end{equation}
where
\mathbf{v}^{\mathrm{c}} is a vector of nodal velocities,
\lambda^{\mathrm{~c~}} is a vector of Lagrange multipliers corresponding to the constraints,
\mathbf{f}_{\mathrm{i}}^{\mathrm{c}} and \boldsymbol{\upsigma}_{\mathrm{i}}^{\mathrm{c}} are vectors of non-linear inertia forces and stresses dual to nodal velocities and strain rates,
\mathbf{f}_{\mathrm{a}}^{\mathrm{c}} is a vector of applied nodal forces,
\upsigma_{\mathrm{a}}^{\mathrm{c}} is a vector of applied generalised stresses dual to generalised strain rates,
\mathbf{f}_{0}^{\mathrm{\,c}} is a vector of joint reactions dual to nodal velocities,
\boldsymbol{\upsigma}_{0}^{\mathrm{c}} is a vector of generalised constraint stresses corresponding to prescribed strains,
\mathbf{a}_{2}^{\mathrm{c}} collects the convective terms (quadratic in nodal velocities) in the transformation for the acceleration,
\mathbf{M}_{\mathrm{rr}}^{\mathrm{c}},\mathbf{M}_{\mathrm{r}\epsilon}^{\mathrm{c}} and {\bf M}_{\epsilon\epsilon}^{\mathrm{c}} are the structural mass matrix partitions dual to nodal velocities and strain rates, {\bf C}_{\epsilon\epsilon}^{\mathrm{c}} is the structural damping matrix dual to strain rates,
{\bf K}_{\epsilon\epsilon}^{\mathrm{c}} is the structural stiffness matrix dual to strain rates,
\mathbf{D}_{\mathrm{r}}^{\mathrm{c}} and {\bf D}_{\epsilon}^{\mathrm{c}} are the constraint matrix partitions relating to nodal velocities and strain rates.
Obviously it is not possible to solve this equation due to the unknown joint reaction forces \mathbf{f}_{0}^{\mathrm{{c}}} (section forces), which originates from the connection to other components. In order to solve the system it is necessary to collect all the component equilibrium equations into a global system of the complete structure, which is done using the standard finite element assembly process (Cook,. Malkus and Plesha, 1989). This global system of equations has almost the same form as the component equations and is written in matrix form as
其中
\mathbf{v}^{\mathrm{c}} 是节点速度向量,
\lambda^{\mathrm{~c~}} 是对应于约束的拉格朗日乘子向量,
\mathbf{f}_{\mathrm{i}}^{\mathrm{c}} 和 \boldsymbol{\upsigma}_{\mathrm{i}}^{\mathrm{c}} 分别是节点速度和应变率的非线性惯性力和应力向量,
\mathbf{f}_{\mathrm{a}}^{\mathrm{c}} 是施加的节点力向量,
\upsigma_{\mathrm{a}}^{\mathrm{c}} 是对应于广义应变率的施加广义应力向量,
\mathbf{f}_{0}^{\mathrm{\,c}} 是对应于节点速度的节点连接反作用力向量,
\boldsymbol{\upsigma}_{0}^{\mathrm{c}} 是对应于规定应变的广义约束应力向量,
\mathbf{a}_{2}^{\mathrm{c}} 收集了用于加速度变换中的对流项(节点速度的二次项),
{\bf M}_{\mathrm{rr}}^{\mathrm{c}}, {\bf M}_{\mathrm{r}\epsilon}^{\mathrm{c}} 和 {\bf M}_{\epsilon\epsilon}^{\mathrm{c}} 分别是对应于节点速度和应变率的结构质量矩阵分区,{\bf C}_{\epsilon\epsilon}^{\mathrm{c}} 是对应于应变率的结构阻尼矩阵,
{\bf K}_{\epsilon\epsilon}^{\mathrm{c}} 是对应于应变率的结构刚度矩阵,
\mathbf{D}_{\mathrm{r}}^{\mathrm{c}} 和 {\bf D}_{\epsilon}^{\mathrm{c}} 分别是对应于节点速度和应变率的约束矩阵分区。
显然,由于未知的节点连接反作用力 \mathbf{f}_{0}^{\mathrm{{c}}} (受力),无法求解此方程,这些反作用力源于与其他组件的连接。为了求解该系统,必须将所有组件平衡方程收集到一个完整的结构全局系统,这使用标准的有限元组装过程完成(Cook, Malkus 和 Plesha, 1989)。这个全局方程组的形式几乎与组件方程相同,并以矩阵形式写为:
\begin{equation}
\left[
\begin{array}{ccc}
\mathbf{M}_{\mathrm{rr}} & \mathbf{M}_{\mathrm{r}\epsilon} & \mathbf{D}_{\mathrm{r}}^T \\
\mathbf{M}_{\mathrm{r}\epsilon}^T & \mathbf{M}_{\epsilon\epsilon} & \mathbf{D}_{\epsilon}^T \\
\mathbf{D}_{\mathrm{r}} & \mathbf{D}_{\epsilon} & \mathbf{0}
\end{array}
\right]
\left[
\begin{array}{c}
\dot{\mathbf{v}} \\
\ddot{\boldsymbol{\epsilon}} \\
\boldsymbol{\lambda}
\end{array}
\right]
+
\left[
\begin{array}{c}
\mathbf{0} \\
\mathbf{C}_{\epsilon\epsilon} \\
\mathbf{0}
\end{array}
\right]
\dot{\boldsymbol{\epsilon}}
+
\left[
\begin{array}{c}
\mathbf{0} \\
\mathbf{K}_{\epsilon\epsilon} \\
\mathbf{0}
\end{array}
\right]
\boldsymbol{\epsilon}
=
\left[
\begin{array}{c}
\mathbf{f}_{\mathrm{a}} \\
\boldsymbol{\sigma}_{\mathrm{a}} + \boldsymbol{\sigma}_0 \\
\mathbf{a}_2
\end{array}
\right]
-
\left[
\begin{array}{c}
\mathbf{f}_{\mathrm{i}} \\
\boldsymbol{\sigma}_{\mathrm{i}} \\
\mathbf{0}
\end{array}
\right]
\end{equation}
The main difference between component equations and the global system of equations is that the joint reaction forces do not appear in the latter as they have been cancelled out by the assembly process. Consequently the above system can be solved directly with respect to the nodal accelerations \dot{\mathbf{v}}, the strain accelerations \ddot{\epsilon}, and the Lagrange multipliers \lambda.
元件方程组与整体方程组的主要区别在于,后者中没有出现节点反作用力,因为它们已被组装过程抵消。因此,上述系统可以直接求解,得到节点加速度 $\dot{\mathbf{v}}$、应变加速度 \ddot{\epsilon} 和拉格朗日乘子$\lambda$。
Last updated 26-11-2024
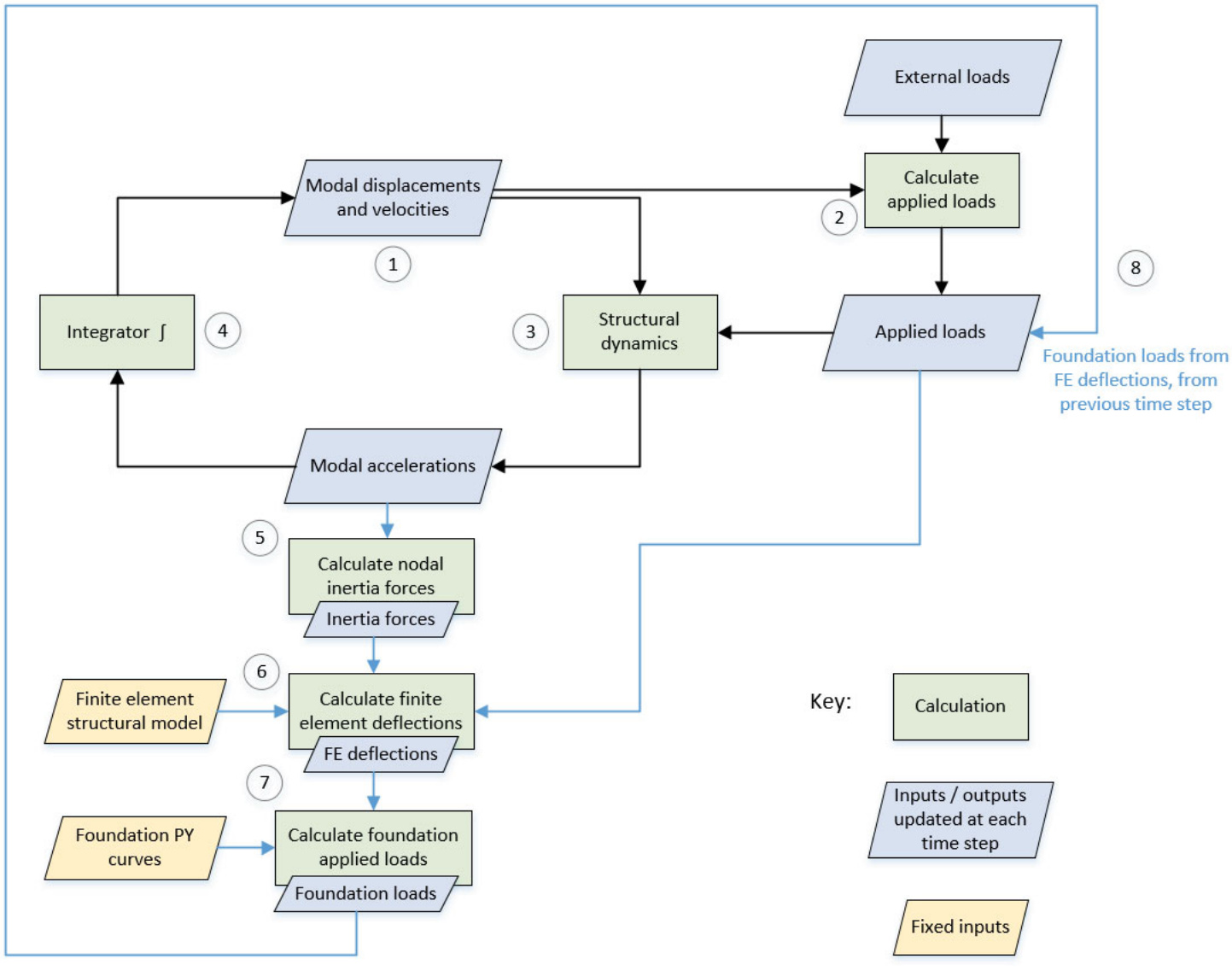
Calculation Procedure
A schematic of the Bladed calculation to evaluate the structural response in the time domain is shown in Figure 1. The numbered steps below map directly to the numbered steps in the diagram.
-
Modal displacements and velocities ("state values") are known at the start of the time step.
-
Applied loads are calculated based on the external loads and the state values. External loads applied at structural nodes are transformed into applied loads on the modes.
-
The structural dynamics equation
\mathbf{M}\ddot{\mathbf{q}}+\mathbf{C}\dot{\mathbf{q}}+\mathbf{K}\mathbf{q}=\mathbf{f}is solved in modal space to find the state accelerations q, where
o M, C, and K are the system modal matrices for mass, damping and stiffness respectively 0 q, q, ? and are the state displacements, velocities and accelerations respectively o f is the modal vector of externally applied forces on each state I. The integrator uses the accelerations to find the state values at the next time step.
In most cases, applied loads depend partially on the nodal positions and velocities which are calculated from the state values. This is convenient as the states values are known at the start of each time step.
图1显示了Bladed计算方案,用于评估时域内的结构响应。以下编号步骤与图中的编号步骤一一对应。
-
在时间步的开始时,模态位移和速度(“状态值”)已知。
-
应用载荷基于外部载荷和状态值进行计算。施加在结构节点上的外部载荷被转换成作用于模态的应用载荷。
-
在模态空间内求解结构动力学方程 $\mathbf{M}\ddot{\mathbf{q}}+\mathbf{C}\dot{\mathbf{q}}+\mathbf{K}\mathbf{q}=\mathbf{f}$,以求得状态加速度 $\ddot{\mathbf{q}}$,其中
- $M、C、K$分别是系统模态矩阵,代表质量、阻尼和刚度;
- $\mathbf{q}、\dot{\mathbf{q}}、\ddot{\mathbf{q}}$分别是状态位移、速度和加速度;
- $f$是作用于每个状态的外部力模态向量。
-
积分器==使用加速度==来找到下一个时间步的状态值。
在大多数情况下,施加的载荷部分地取决于从状态值计算出的节点位置和速度,这很方便,因为状态值在每个时间步的开始时是已知的。
Figure 1: Schematic of calculation procedure of structural dynamics in time domain simulations Last updated 30-08-2024
Equations of Motion
Because of the complexity of the coupling of the modal degrees of freedom of the rotating and non-rotating components, the algebraic manipulation involved in the derivation of the equations of motion for a wind turbine is relatively complicated, and the following only gives a brief description of the theory.
由于旋转部件和非旋转部件的模态自由度耦合较为复杂,风轮运动方程推导涉及的代数运算相对繁琐,以下仅对理论进行简要描述。
Degrees of freedom
Examples of possible degrees of freedom involved in the equations of motion for the structural dynamic model for Bladed are as follows:
· Blade deflection
· Nacelle yaw
· Tower fore-aft, side-side and torsional deflection (axisymmetric tower model)
· General tower deflection (multi-member tower model): a large number of modes is allowed, including the torsional and axial degrees of freedom.
In addition, the following dynamics can also be included as required:
· A sophisticated representation of the power train dynamics.
· A range of different representations of generator and power converter dynamics, including both mechanical models and electrical models which can include network interactions.
· A range of pitch actuator models, from simple passive models to detailed representations of electric servo drives and hydraulic actuators.
· Teeter restraints, passive blade vibration dampers and tower dampers, and yaw system dynamic response.
· Transducer dynamics for control signals.
· All controller dynamics.
Bladed结构动力学模型运动方程中涉及的自由度示例如下:
· 叶片挠曲 · 机舱偏航 · 塔架前后、侧向和扭转挠曲(塔架轴对称模型) · 塔架挠曲(多单元塔架模型):允许大量的模式,包括扭转和轴向自由度。
此外,根据需要,还可以包含以下动力学:
· 复杂的动力传动系统表示。 · 各种发电机和电力转换器动力学表示,包括机械模型和可以包含网络互动的电气模型。 · 各种pitch执行器模型,从简单的被动模型到详细的电动伺服驱动器和液压执行器表示。 · teeter约束、被动叶片振动阻尼器和塔架阻尼器,以及偏航系统的动态响应。 · 控制信号的传感器动力学。 · 所有控制器动力学。
Formulation of equations of motion
As described briefly in the multibody dynamics approach the equations of motions of the complete system have been derived using the multibody dynamics approach based on the principle of virtual work. It appears that the solution of the resulting equations is generally difficult to obtain as the augmented mass matrix including the constraint matrices are generally ill-conditioned. The system is therefore transformed into a system where the only unknown is the strain accelerations using the so-called constraint elimination method (Géradin and Cardona, 2001).together with the transformation for the velocity given in the form \mathbf{D}_{\mathbf{r}}^{\mathrm{c}}\mathbf{v}+\mathbf{D}_{\epsilon}^{\mathrm{c}}\dot{\epsilon}=\mathbf{0}. The final result of this straightforward transformation can be written in the conventional form
如同多体动力学方法简要描述的那样,我们基于虚功原理,利用多体动力学方法推导了整个系统的运动方程。 显而易见,由于包含约束矩阵的增广质量矩阵通常病态,因此求解得到的方程通常难以获得。 因此,我们将系统转换成一个仅包含应变加速度的未知量的系统,采用所谓的约束消除法(Géradin and Cardona, 2001),并结合以如下形式给出的速度变换:$\mathbf{D}{\mathbf{r}}^{\mathrm{c}}\mathbf{v}+\mathbf{D}{\epsilon}^{\mathrm{c}}\dot{\epsilon}=\mathbf{0}$。 这种简单变换的最终结果可以写成常规形式。
\mathbf{M}\dot{\epsilon}+\mathbf{C}\dot{\epsilon}+\mathbf{K}\epsilon={\pmb{\sigma}}.
In cases with no prescribed strains it is straightforward to show, that the three system matrices appearing on the left-hand side of the above equation become:
在无给定约束应力的情况下,很容易证明上述方程左侧出现的三个系统矩阵为:
\mathbf{M}=\mathbf{M}_{\epsilon\epsilon}+\mathbf{D}_{\epsilon\tau}^{T}\mathbf{M}_{\mathrm{rr}}\mathbf{D}_{\epsilon\mathrm{r}}+\mathbf{D}_{\epsilon\mathrm{r}}^{T}\mathbf{M}_{\mathrm{r}\epsilon}+\mathbf{M}_{\mathrm{r}\epsilon}^{T}\mathbf{D}_{\epsilon\mathrm{r}},\quad\mathbf{C}=\mathbf{C}_{\epsilon\epsilon},\quad\mathbf{K}=\mathbf{K}_{\epsilon\epsilon}
where \mathbf{D}_{\epsilon\mathrm{r}}=-\mathbf{D}_{\mathrm{r}}^{-l}\mathbf{D}_{\epsilon} is the time-dependent part of the reduction matrix. The right-hand side stress vector of the global system of equations becomes:
其中 \mathbf{D}_{\epsilon\mathrm{r}}=-\mathbf{D}_{\mathrm{r}}^{-l}\mathbf{D}_{\epsilon} 是减缩矩阵随时间变化的项。全局方程组的右侧应力向量变为:
\begin{array}{r}{\pmb{\sigma}=\mathbf{\sigma}_{\mathbf{a}}+\pmb{\sigma}_{0}-\mathbf{\sigma}_{\mathbf{i}}-\mathbf{M}_{\mathrm{r}\epsilon}^{T}\mathbf{g}_{2}+\mathbf{D}_{\epsilon\mathrm{r}}^{T}\,(\mathbf{f}_{\mathbf{a}}-\mathbf{f}_{\mathbf{i}}-\mathbf{M}_{\mathrm{rr}}\mathbf{g}_{2}),}\end{array}
where \mathbf{g}_{2}=\mathbf{D}_{\epsilon\mathrm{r}}^{-1}\mathbf{a}_{2}
In general, the system mass matrix M is full, due to the coupling of the degrees of freedom, and it contains periodic coefficients because of the time-dependent interaction of the dynamics of the rotor and tower. The system damping and stiffness matrices C and K are generally diagonal and constant.
Because of their complexity, further details of the equations of motion are not presented here.
通常情况下,由于自由度之间的耦合,系统质量矩阵 M 是满秩的,并且由于风轮和塔架动力学的时间相关相互作用,它包含周期系数。系统阻尼矩阵 C 和刚度矩阵 K 通常是对称的且为常数。
由于其复杂性,此处不详细呈现运动方程的细节。
Solution of the equations of motion
Typically, the equations of motion are solved by time-marching numerical integration of the system of ordinary differential equations using a variable step size, fourth order Runge-Kutta integrator (Kreyszig, 2006). For so-called stiff systems with many high frequency modes (for example wind turbine models with multi-part blades), a fixed step Newmark- \beta integrator (Newmark, 1959) or the Generalised- {\alpha} integrator (Chung, 1993) integrator are recommended to improve simulation performance.
It is noted that all fixed step integrators in Bladed assume zero structural state accelerations when calculating the geometric stiffness loads. This assumption was done to enable fixed-step integrators to converge within reasonable time step size. In contrast, the implicit Newmark- \beta and Runge-Kutta integrators do not require this simplification in the formulation, which will provide a more accurate solution for dynamic response of long-flexible blades. Therefore, the implicit Newmark- \cdot\beta integrator or Runge-Kutta integrator is recommended over other integrators in Bladed.
通常,运动方程是通过时间步进数值积分法,使用可变步长、四阶龙格-库塔积分器(Kreyszig, 2006)求解的。对于所谓刚性系统,这类系统具有许多高频模态(例如带有复数叶片的风轮模型),建议使用固定步长的 Newmark-β 积分器(Newmark, 1959)或广义- {\alpha} 积分器(Chung, 1993)积分器,以提高模拟性能。
需要注意的是,Bladed 中所有固定步长积分器在计算几何刚度载荷时都假设结构状态加速度为零。这是为了使固定步长积分器能够在合理的步长内收敛。相比之下,隐式 Newmark-β 和龙格-库塔积分器在公式推导中不需要这种简化,从而能为长柔性叶片的动态响应提供更准确的解。因此,在 Bladed 中建议使用隐式 Newmark-β 积分器或龙格-库塔积分器,优于其他积分器。
Last updated 15-11-2024
Internal Forces in Flexible Body Components
A key functionality of the flexible body component is the calculation of internal forces (also known as stress resultants or section forces), which is carried out for a known displacement state at the end of each time step for a dynamic analysis or at the calculated steady state solution for a steady state analysis. A fundamental assumption for the calculation is that the external loads (incl. gravity and inertial loads) are applied to the deflected state of the flexible body component since the second order effects of the external loads have a significant effect on the resulting internal forces.
The conventional method for calculating internal forces in Bladed is a displacement-based finite element method that calculates the internal forces at the end nodes of a beam element using the element stiffness matrix.
An equilibrium-based method is available for calculating internal forces, which is derived by equilibrating the internal forces with the external loading. For statically indeterminate flexible bodies complex analysis it is necessary to include stiffness properties, but for statically determinate flexible bodies the calculation can be done without using any stiffness properties.
For blades, the equilibrium-based method is always used to calculate internal forces. For the tower, either method can be used.
柔性体部件的关键功能是计算内力(也称为应力结果或截面力),在动态分析的每个时间步末或稳态分析的计算稳态解时进行计算。计算的一个基本假设是,外力(包括重力和惯性力)施加于柔性体部件的弯曲状态,因为外力的二阶效应对最终内力有显著影响。
在Bladed中,计算内力的传统方法是一种displacement-based的有限元方法,它使用梁单元的刚度矩阵来计算单元端节点的内力。
还提供了一种基于平衡的方法来计算内力,该方法是通过使内力与外力达到平衡而推导出来的。对于具有静不定性的柔性体复杂分析,必须包含刚度特性,但对于具有静定性的柔性体,可以在不使用任何刚度特性的情况下进行计算。
对于叶片,始终使用基于平衡的方法来计算内力。对于塔架,可以使用任一种方法。
Conventional Displacement-Based Finite Element Method
With the modal model, the deformed shape of the flexible body components like the tower at any instant is a linear combination of the selected mode shape functions. With a reduced number of modes, the resulting deformation may therefore not be accurately predicted, which means that it is not possible to calculate the internal forces directly from the deformations as done by standard finite element technique.
In order to calculate the internal forces of flexible body components, the deformation at all stations is therefore calculated from a static equilibrium analysis, where the applied force is calculated as the sum of all external forces including the inertial loads. In case that some fundamental degrees of freedom are constrained the system is solved with respect to a reduced set of independent degrees of freedom, and the Lagrange multipliers associated with the constraints are calculated. Finally the internal forces of all beam elements at both ends are calculated from the fundamental equilibrium equation of the beam element. The second order effects of the external loads on the calculated internal forces are accounted for through the geometric stiffness model as described in (Przemieniecki, 1968).
借助模态模型,塔架等柔性构件在任何时刻的变形都是选定的模态函数线性组合。如果采用较少的模态,则可能无法准确预测变形,这意味着无法像标准有限元技术那样直接从变形计算内部力。
为了计算柔性构件的内部力,因此需要从静态平衡分析计算所有位置的变形,其中施加力被计算为所有外部力的总和,包括惯性载荷。如果一些基本自由度受到约束,则系统将针对一组减少的独立自由度进行求解,并计算与约束相关的拉格朗日乘子。最后,从梁单元的基本平衡方程计算所有梁单元两端的内部力。外部载荷对计算出的内部力的二阶效应通过几何刚度模型进行考虑,如 (Przemieniecki, 1968) 中所述。
Equilibrium-Based Method
The method employs the multibody_approach used by Bladed for modelling of the complete wind turbine structure on a flexible body component level. With this approach described in (Nim et al.,. 2024), a flexible body is modelled as an assembly of rigid or deformable elements, interconnected at N nodes each including six nodal DOFs, i.e., three translation components and three rotation components. According to the multibody approach, the deformation state of a flexible element is described by N_{\epsilon}^{\epsilon} generalised strains that are collected in the vector \epsilon^{\mathrm{{e}}} . The external element loading including inertial loads is represented by the vector \mathbf{p}_{\mathrm{r}}^{\mathrm{e}} conjugate to nodal motion and the vector \mathbf{p}_{\epsilon}^{\mathrm{e}} conjugate to generalised strains, defining the deformation state of a deformable element with elastic properties defined by the stiffness matrix {\bf K}_{\epsilon\epsilon}^{\mathrm{e}} . The kinematical relations between nodal displacement and the generalised strains motion are described by N_{\mathrm{c}}^{\mathrm{e}} geometric constraint relations in terms of the constraint matrices {\bf C}_{\mathrm{r}}^{\mathrm{e}} and {\bf C}_{\epsilon}^{\mathrm{e}}, which associate a set of unknown Lagrange multipliers \lambda^{\mathrm{~e~}} . By application of the principle of virtual work, it appears that the resulting equilibrium equations for an element can be written in a simplified form as
该方法采用Bladed软件使用的多体法,用于在柔性体组件层级上对整个风轮机结构的建模。这种方法如(Nim et al.,. 2024)中所述,将柔性体建模为由刚性或变形元件的组合,这些元件在$N$个节点处相互连接,每个节点包含六个节点自由度 (DOF),即三个平动分量和三个转动分量。根据多体法,柔性元件的变形状态由$N_{\epsilon}^e$个广义应变描述,并被收集在向量 \epsilon^{\mathrm{{e}}} 中。包括惯性载荷在内的外部元件载荷由与节点运动共轭的向量 \mathbf{p}_{\mathrm{r}}^{\mathrm{e}} 和与广义应变共轭的向量 \mathbf{p}_{\epsilon}^{\mathrm{e}} 表示,它们定义了具有由刚度矩阵 {\bf K}_{\epsilon\epsilon}^{\mathrm{e}} 定义的弹性特性的变形元件的变形状态。节点位移与广义应变运动之间的运动学关系由$N_{\mathrm{c}}^{\mathrm{e}}$个几何约束关系描述,这些关系通过约束矩阵 {\bf C}_{\mathrm{r}}^{\mathrm{e}} 和 {\bf C}_{\epsilon}^{\mathrm{e}} 关联,并关联一组未知的拉格朗日乘子 $\lambda^{\mathrm{e}}$。通过应用虚拟功原理,可以发现对于一个元件,得到的平衡方程可以写成简化的形式,如下所示:
\begin{equation}
\left[
\begin{array}{c}
{\mathbf{C}_{\mathrm{r}}^{\mathrm{e}}}^T \\
{\mathbf{C}_{\epsilon}^{\mathrm{e}}}^T
\end{array}
\right]
\boldsymbol{\lambda}^{\mathrm{e}}
=
\left[
\begin{array}{c}
\mathbf{p}_{\mathrm{r}}^{\mathrm{e}} + \mathbf{f}_0^{\mathrm{e}} \\
\mathbf{p}_{\epsilon}^{\mathrm{e}} - \mathbf{K}_{\epsilon \epsilon}^{\mathrm{e}} \boldsymbol{\epsilon}^{\mathrm{e}}
\end{array}
\right]
\end{equation}
Thevector \mathbf{f}_{0}^{\mathrm{{e}}} contains the resulting element internal forces, which originate from the connection to neighbouring elements. This vector cancels out in the assembly process, which means that the resulting equilibrium equations for the flexible body take the form
矢量 \mathbf{f}_{0}^{\mathrm{{e}}} 包含来自与相邻单元连接产生的单元内部力。此矢量在组装过程中相互抵消,这意味着柔性体的最终平衡方程将呈现如下形式:
\begin{equation}
\left[\begin{array}{c}
{\mathbf{C}_{\mathrm{r}}}^T \\
{\mathbf{C}_{\epsilon}}^T
\end{array}\right] \boldsymbol{\lambda} =
\left[\begin{array}{c}
\mathbf{p}_{\mathrm{r}} \\
\mathbf{p}_{\epsilon} - \mathbf{K}_{\epsilon \epsilon} \boldsymbol{\epsilon}
\end{array}\right]
\end{equation}
For statically determinate flexible bodies, the total number of constraints N_{\mathrm{c}}=\Sigma_{\mathrm{e}}N_{\mathrm{c}}^{\mathrm{e}} equals the number of nodal DOFs 6N , i.e., N_{\mathrm{c}}=6N implying that \mathbf{C}_{\mathrm{r}} is a square matrix. In this case, the Lagrange multipliers \lambda for the flexible body are calculated from Equation (2) by the linear system \mathbf{C}_{\mathrm{r}}{}^{T}{\pmb{\lambda}}=\mathbf{p}_{\mathrm{r}} with the assumption that the constraint matrix \mathbf{C}_{\mathrm{r}} is invertible. The extracted element Lagrange multipliers \lambda^{\mathrm{{e}}} are then used for calculating the resulting internal forces at the element end nodes by the relationship \mathbf{f}_{0}^{\mathrm{e}}=\mathbf{C}_{\mathrm{r}}^{\mathrm{e}T}\lambda^{\mathrm{e}}-\mathbf{p}_{\mathrm{r}}^{\mathrm{e}} derived by Equation (1). With this approach, the internal forces are determined in terms of the Lagrange multipliers, which represent the internal constraint forces in the element.
For statically indeterminate flexible bodies, the number of constraints is larger than the number of nodal DOFs, i.e., N_{\mathrm{c}}>6N implying that \mathbf{C_{r}} is a rectangular matrix. Conventionally, the degree of static indeterminacy D_{\mathrm{s}} is used for quantifying the number of redundant forces, which in the present context means that {D_{\mathrm{s}}}={N_{\mathrm{c}}}-6{N_{\mathrm{}}} In order to calculate the Lagrange multipliers 入 for the flexible body, it is therefore necessary to include both relations in Equation (2). To this end, the geometric constraints are subdivided into a set of 6N determinate constraints and the remaining D_{\mathrm{s}} indeterminate constraints. With this subdivision, it appears that Equation (2) can be rewritten as
对于静定柔性体,总约束数 N_{\mathrm{c}}=\Sigma_{\mathrm{e}}N_{\mathrm{c}}^{\mathrm{e}} 等于节点自由度数 6N ,即 $N_{\mathrm{c}}=6N$,这意味着 \mathbf{C}_{\mathrm{r}} 是一个方阵。在这种情况下,挠曲体的拉格朗日乘子 \lambda 由线性方程组 \mathbf{C}_{\mathrm{r}}{}^{T}{\pmb{\lambda}}=\mathbf{p}_{\mathrm{r}} 按照约束矩阵 \mathbf{C}_{\mathrm{r}} 可逆的假设计算得出。提取的单元拉格朗日乘子 \lambda^{\mathrm{{e}}} 随后用于通过关系式 \mathbf{f}_{0}^{\mathrm{e}}=\mathbf{C}_{\mathrm{r}}^{\mathrm{e}T}\lambda^{\mathrm{e}}-\mathbf{p}_{\mathrm{r}}^{\mathrm{e}} 计算单元端节点产生的内力,该关系式由方程 (1) 推导得出。 采用这种方法,内力由拉格朗日乘子确定,这些乘子代表单元中的内约束力。
对于静不定柔性体,约束数大于节点自由度数,即 $N_{\mathrm{c}}>6N$,这意味着 \mathbf{C_{r}} 是一个矩形矩阵。通常使用静不定度 D_{\mathrm{s}} 来量化冗余力的数量,在本上下文中意味着 {D_{\mathrm{s}}}={N_{\mathrm{c}}}-6{N_{\mathrm{}}} 为了计算挠曲体的拉格朗日乘子 入,因此需要包含方程 (2) 中的两个关系式。为此,将几何约束划分为一组 6N 个确定性约束和剩余的 D_{\mathrm{s}} 个不定性约束。通过这种划分,似乎可以将方程 (2) 重写为:
\begin{equation}
\left[\begin{array}{cc}
{\mathbf{C}_{\mathrm{rr}}}^T & {\mathbf{C}_{\mathrm{er}}}^T \\
{\mathbf{C}_{r \epsilon}}^T & {\mathbf{C}_{\mathrm{e \epsilon}}}^T
\end{array}\right]
\left[\begin{array}{c}
\boldsymbol{\lambda}_{\mathrm{r}} \\
\boldsymbol{\lambda}_{\mathrm{e}}
\end{array}\right]
=
\left[\begin{array}{c}
\mathbf{p}_{\mathrm{r}} \\
\mathbf{p}_{\epsilon} - \mathbf{K}_{\epsilon \epsilon} \boldsymbol{\epsilon}
\end{array}\right]
\end{equation}
where \lambda_{\mathrm{r}} and \lambda_{\mathrm{e}} include partial permutations of \lambda , while \mathbf{C}_{\mathrm{rr}} and \mathbf{C}_{\mathrm{r}\epsilon} and respectively \mathbf{C}_{\mathrm{er}} and \mathbf{C}_{\mathrm{e}\epsilon} include partial permutations of \mathbf{C}_{\mathrm{r}} and \mathbf{C}_{\epsilon} . In principle, the subdivision of the geometric constraints into determinate and indeterminate partitions corresponds to the introduction of virtual cuts in the structure. The subdivision is done automatically, (Wehage and Haug, 1982), in such a way that the cut structure is statically determinate, which enables the calculation of internal forces by the equilibrium approach. With the application of the constraint elimination method, (Géradin and Cardona, 2001), it appears that the Lagrange multipliers \lambda_{\mathrm{r}} associated with the determinate constraints can be eliminated in Equation (3). After a minor rearrangement of terms, it appears that the resulting transformed system can be written in the symmetric form
其中 \lambda_{\mathrm{r}} 和 \lambda_{\mathrm{e}} 包含 \lambda 的partial排列,而 \mathbf{C}_{\mathrm{rr}} 和 \mathbf{C}_{\mathrm{r}\epsilon} 以及 \mathbf{C}_{\mathrm{er}} 和 \mathbf{C}_{\mathrm{e}\epsilon} 分别包含 \mathbf{C}_{\mathrm{r}} 和 \mathbf{C}_{\epsilon} 的partial排列。 原理上,将几何约束划分为确定性和不确定性分区,对应于在结构中引入虚拟切割。 这种划分是自动进行的 (Wehage and Haug, 1982),以确保切割结构是静态确定的,从而能够通过平衡法计算内力。 采用约束消除法 (Géradin and Cardona, 2001) 后,可以发现与确定性约束相关的拉格朗日乘子 \lambda_{\mathrm{r}} 可以从方程 (3) 中消除。 在对项进行轻微调整后,可以发现得到的变换系统可以写成对称形式。
\begin{equation}
\left[\begin{array}{cc}
K_{\epsilon \epsilon}^* & C_{\mathrm{e} \epsilon}^{*T} \\
C_{\mathrm{e} \epsilon}^* & O
\end{array}\right]
\left[\begin{array}{c}
\boldsymbol{\epsilon}' \\
\boldsymbol{\lambda}_{\mathrm{e}}
\end{array}\right]
=
\left[\begin{array}{c}
\boldsymbol{p}_{\epsilon}^* \\
\boldsymbol{o}
\end{array}\right]
\end{equation}
where \mathbf{C}_{\mathrm{e}\epsilon}^{*}=\mathbf{C}_{\mathrm{e}\epsilon}+\mathbf{C}_{\mathrm{er}}\mathbf{T}_{\mathrm{r}\epsilon} and \mathbf{p}_{\epsilon}^{*}=\mathbf{p}_{\epsilon}+\mathbf{T}_{\mathrm{r}\epsilon}{}^{T}\mathbf{p}_{\mathrm{r}}, while {\bf K}_{\epsilon\epsilon}^{*}={\bf K}_{\epsilon\epsilon} is introduced for notational consistency. The transformation matrix \mathbf{T}_{\mathbf{r}\epsilon} relates a variation of the generalised strains to the variation of the nodal DOFs, and it is calculated from the partial permutations \mathbf{C}_{\mathrm{rr}} and \mathbf{C}_{\mathrm{r}\epsilon} assuming that \mathbf{C}_{\mathrm{rr}} is invertible. In principle, the indeterminate constraints \lambda_{\mathrm{e}} together with generalised strains \epsilon^{\prime} can be calculated from the linear system (4), but the actual calculation is done in a more numerically stable way in order to deal with the fact that the coefficient matrix on the left-hand side is ill-conditioned. The determinate Lagrange multipliers \lambda_{\mathrm{r}} corresponding to the indeterminate constraints \lambda_{\mathrm{e}} are then calculated from the equilibrium relation of Equation (3) resulting in the linear system \mathbf{C}_{\mathrm{rr}}^{\phantom{\dagger}}{}^{T}\lambda_{\mathrm{r}}=\mathbf{p}_{\mathrm{r}}-\mathbf{C}_{\mathrm{er}}{}^{T}\lambda_{\mathrm{e}} With known Lagrange multipliers, the resulting internal forces can be calculated by the approach described above and used for statically determinate flexible bodies.
It is noted that the alternative equilibrium-based method for calculating internal forces is essentially different from the conventional displacement-based finite element method, where the internal forces at the end nodes of a beam element are calculated in terms of the internal elastic forces using the element stiffness matrix. An important difference is that the equilibrium-based method calculates the internal forces at the current modal truncated state during time integration. The number of modes used for describing the modal truncated state can vary significantly depending on the desired accuracy of the analysis. In particular, it is even possible to do analysis without any modes, for flexible bodies that are temporarily assumed rigid, which may be convenient for some initial investigations.
其中 \mathbf{C}_{\mathrm{e}\epsilon}^{*}=\mathbf{C}_{\mathrm{e}\epsilon}+\mathbf{C}_{\mathrm{er}}\mathbf{T}_{\mathrm{r}\epsilon} 和 \mathbf{p}_{\epsilon}^{*}=\mathbf{p}_{\epsilon}+\mathbf{T}_{\mathrm{r}\epsilon}{}^{T}\mathbf{p}_{\mathrm{r}}, 引入 {\bf K}_{\epsilon\epsilon}^{*}={\bf K}_{\epsilon\epsilon} 以保持符号一致性。变换矩阵 \mathbf{T}_{\mathbf{r}\epsilon} 将广义应变的变化与节点自由度 (DOF) 的变化联系起来,它由偏置排列 \mathbf{C}_{\mathrm{rr}} 和 \mathbf{C}_{\mathrm{r}\epsilon} 计算得出,假设 \mathbf{C}_{\mathrm{rr}} 可逆。原则上,不定约束 \lambda_{\mathrm{e}} 连同广义应变 \epsilon^{\prime} 可以从线性方程组 (4) 中计算得出,但实际计算采用更数值稳定的方法,以应对左侧系数矩阵病态的现象。然后,根据方程 (3) 的平衡关系计算出与不定约束 \lambda_{\mathrm{e}} 对应的确定拉格朗日乘子 $\lambda_{\mathrm{r}}$,得到线性方程组 $\mathbf{C}{\mathrm{rr}}^{\phantom{\dagger}}{}^{T}\lambda{\mathrm{r}}=\mathbf{p}{\mathrm{r}}-\mathbf{C}{\mathrm{er}}{}^{T}\lambda_{\mathrm{e}}$。在已知拉格朗日乘子后,可以使用上述方法计算出结果内力,并将其用于静定柔性体。
需要注意的是,基于平衡的内力计算方法与传统的基于位移的有限元方法本质上不同,后者通过使用单元刚度矩阵来计算梁单元端节点的内力。一个重要的区别是,基于平衡的方法在时间积分过程中计算当前模态截断状态下的内力。用于描述模态截断状态的模态数量可以根据所需的分析精度而有很大差异。特别地,即使可以在不使用任何模态的情况下进行分析,这适用于暂时假设为刚体的柔性体,这对于一些初步研究可能很方便。
Last updated 25-10-2024
Modelling Flexible Components
Introduction to Flexible Components
In Bladed, the support structure is modelled as a single linear flexible component (body). The blade is also simulated as a flexible component, with the option to be subdivided into multiple linear flexible components in order to accurately model large deflections.
The fundamental finite element model assumes that the flexible components are linear space beams or more general space frames that comprise assemblies of multiple members modelled by Timoshenko beam elements. As the model is linear, deflections are assumed to be small within eachbody.
For the blades, the finite element model degrees of freedom can be used directly as the generalised freedoms. For the blades and support structure, modal reduction can be performed to reduce the number of generalised freedoms. Using the modal approach, the deformation is represented by a linear combination of some pre-calculated mode shapes. The scalars of this linear combination are the modal amplitudes(Clough and Penzien, 1993), that represent the generalised strains and hence the degrees of freedom of the component. It is important to note that the mode shape functions are constant in time.
The applied beam element may be considered as an extension to the standard three-dimensional engineering Timoshenko beam element (Przemieniecki, 1968) with two nodes or stations located at the two ends. This element has twelve fundamental degrees of freedom. These are the three translational and three rotational degrees of freedom at both stations. The deflection at all intermediate points is calculated via interpolation functions that are derived from a set of homogenous equilibrium equations valid for prismatic beam elements. It is important to note that this beam element includes the effect of shear deformation that may be important for some support structures, in particular complicated offshore foundations. The magnitude of the shear deformations relative to bending deformations for an element may be evaluated by the element shear parameter conveniently defined as
在Bladed中,支撑结构被建模为单个线性柔性构件(body)。叶片也被模拟为柔性构件,并可以选择将其细分为多个线性柔性构件,以便准确模拟大变形。
基本的有限元模型假设柔性构件是线性空间梁或更通用的空间框架,它们由多个由Timoshenko梁单元建模的构件组成。由于模型是线性的,因此假设每个body内的变形是小的。
对于叶片,有限元模型的自由度可以直接用作广义自由度。对于叶片和支撑结构,可以进行模态简化以减少广义自由度的数量。使用模态方法,变形由一些预先计算的模态形状的线性组合来表示。这种线性组合的标量是模态振幅(Clough and Penzien, 1993),它们代表构件的广义应变,进而代表构件的自由度。需要注意的是,模态形状函数随时间是恒定的。
所应用的梁单元可以被认为是标准三维工程Timoshenko梁单元(Przemieniecki, 1968)的扩展,该单元在两端有两个节点或位置。该单元具有十二个基本的自由度。这些是两个位置处的三个平动自由度和三个旋转自由度。所有中间点的变形通过从一组适用于棱柱形梁单元的齐次平衡方程推导出的插值函数进行计算。需要注意的是,该梁单元包括剪切变形的影响,这对于某些支撑结构,特别是复杂的离岸地基可能很重要。相对于梁单元的弯曲变形的剪切变形的量可以通过以下方式进行评估:单元剪切参数。
\Omega^{e}=\frac{12E I^{e}}{l^{e^{2}}G A^{e}},
where
E I^{e} is the bending stiffness,
G A^{e} is the corresponding shear stiffness, l^{e} is the element length.
其中
E I^{e} 为弯曲刚度,
G A^{e} 为相应的剪切刚度,l^{e} 为单元长度。
The beam element supports an arbitrary spatial variation of the stiffness along the beam element, but in the present implementation it is assumed that the bending, torsional, axial and shear stiffness vary linearly. The orientation of the element is defined by the position of the two ends as well as the orientation of the principal axis around the neutral axis (elastic centre). The effect of possible coupling between bending and torsion is included in terms of the position of the shear centre (torsion centre), and a transformation between displacements and forces relating to the shear centre and the neutral axis is included. The resulting stiffness matrix is constant and calculated by numerical integration. For prismatic elements, where the shear centre is located at the neutral axis, the stiffness matrix is identical to the standard engineering Timoshenko beam element (Przemieniecki, 1968).
An important feature of the derived method is that some fundamental degrees of freedom may be constrained, which is particularly useful in cases where the effect of elongation and/or torsion can be neglected. In order to enable the description of rigid connection the deflection of a beam element may also be constrained completely. The constraints are modelled in terms of a constant constraint matrix together with Lagrange's method (Cook, Malkus and Plesha, 1989).
Second-order effects of the internal axial forces are included in terms of a geometric stiffness matrix (stress stiffening) that is calculated from the derivatives of the interpolation functions (Clough and Penzien, 1993). For the blades the dominating part of the axial force is caused by centrifugal forces for which reason the term centrifugal stiffness is traditionally used in this case. A similar effect occasionally referred to as geometric destiffening can be observed in the support structure due to gravity loading.
Further second-order effects of the internal shear forces are accounted for by applying extra external loads based on a method by (Krenk, 2009). This model can particularly enhance the prediction of torsional deflection in blades with a torsional degree of freedom.
Inertia forces acting on the element and the proximal node are derived as described in the multibody dynamics approach from the fundamental displacement hypothesis using the principle of virtual work. An important feature of the derived method is that the inertia forces are expressed directly in terms of the modal amplitudes, i.e. the strains and corresponding derivatives as originally suggested in (Shabana, 1998). In principle this means that the time for calculating the accelerations scales with the number of mode shapes rather than the number of beam elements of the flexible component.
梁单元支持沿梁单元任意的空间刚度变化,但在目前的实现中,假设弯曲、扭转、轴向和剪切刚度呈线性变化。单元的取向由两端的位置以及围绕中性轴(弹性中心)的主轴取向来定义。弯曲和扭转之间可能存在的耦合效应,通过剪切中心(扭转中心)的位置来体现,并且包含与剪切中心和中性轴相关的位移和力之间的变换。得到的刚度矩阵是常数,并通过数值积分计算得出。对于具有剪切中心位于中性轴的棱柱形单元,刚度矩阵与标准的工程 Timoshenko 梁单元(Przemieniecki, 1968)相同。
该衍生方法的一个重要特征是,一些基本的自由度可以被约束,这在可以忽略拉伸和/或扭转效应的情况下特别有用。为了能够描述刚性连接,梁单元的变形也可以完全被约束。约束通过一个常数约束矩阵以及拉格朗日方法(Cook, Malkus and Plesha, 1989)进行建模。
内部轴向力的二阶效应通过一个几何刚度矩阵(应力加刚度)来体现,该矩阵由插值函数的导数计算得出(Clough and Penzien, 1993)。对于叶片,轴向力的主要部分是由离心力引起的,因此在这种情况下传统上使用“离心刚度”一词。由于重力载荷,支撑结构中偶尔可以观察到类似效应,有时被称为“几何去刚度”。
内部剪切力的进一步二阶效应通过应用基于(Krenk, 2009)的方法的额外外部载荷来考虑。该模型可以特别提高对具有扭转自由度的叶片的扭转变形的预测能力。
作用在单元和邻近节点上的惯性力,根据虚拟功原理,从基本位移假设中推导出来,如同多体动力学方法所描述的那样。该衍生方法的一个重要特征是,惯性力直接用模态振幅(即应变及其对应导数)来表示,正如最初由(Shabana, 1998)建议的那样。从原理上讲,这意味着计算加速度所需的时间与柔性构件的模态数量成比例,而不是与梁单元的数量成比例。
Last updated 30-08-2024
Mode Shapes and Damping
Normal and Attachment Modes
The selection and calculation of mode shape functions follows the idea that was originally suggested by (Craig, 2000) as a modification of the widely used Craig-Bampton method from (Craig, 1968). For both methods the stations are subdivided into boundary stations that may couple to other components and interior stations that do not couple. The boundary stations also represent the component nodes that may link to nodes of other components. In particular the station representing the proximal node is constrained completely in order to exclude rigid body displacement modes.
With the applied method the modes are generally selected as the union between attachment modes that may couple to other components and normal modes that may be considered as internal vibration modes.
模态振型函数的选择和计算遵循了 (Craig, 2000) 最初提出的思想,该思想是对 (Craig, 1968) 提出的广泛使用的 Craig-Bampton 方法的改进。对于这两种方法,测站被细分为可以与其他部件耦合的边界测站和不耦合的内部测站。边界测站也代表可以连接到其他部件节点的部件节点。特别地,代表近端节点的测站被完全约束,以排除刚体位移模态。
采用所应用的方法,模态通常被选择为可以与其他部件耦合的连接模态和可以被视为内部振动模态的简正模态的并集。
Figure 1: illustration of the boundary conditions for attachment and normal modes.
Attachment Modes
The attachment modes are calculated from the component stiffness matrix by a static equilibrium, where the component is fixed at the proximal node and point loads are applied in turn at the distal nodes, as seen in Figure 1. This method yields an attachment mode for every degree of freedom of the distal node of the component (fixed-free boundary condition).
For the attachment modes of the support structure, the calculation of the mode frequencies include the mass of the rotor and nacelle assembly, and would usually be of lower frequencies than the corresponding normal modes.
连接模式attachment modes是通过静态平衡计算得到的,其中组件固定在近端节点,并在远端节点依次施加点载point loads,如图1所示。 这种方法会为组件远端节点distal node的每个自由度产生一个连接模式(固定-自由边界条件)。
对于支撑结构的连接模式,模态频率的计算包括风轮 (rotor) 和轮舱 (nacelle) 组合的质量,通常比对应的固有模态频率更低。
Normal Modes
The normal modes are determined directly from the fully assembled finite element mass and stiffness matrices using a generalised eigenvalue problem. This calculation is performed with the component fixed at the proximal node (fixed-free) or at both the proximal and distal nodes (fixedfixed), as illustrated in Figure 1. The type of normal mode (fixed-free vs. fixed-fixed) depends solely on the presence of distal nodes.
For instance, in the case of a tower, there is always a distal node at the tower top, whereas singlepart blades do not have distal nodes. Multi-part blades have both a proximal node and a distal node for all parts except the last part, which only has a proximal node. Consequently, the last part produces fixed-free normal modes, while the rest produce fixed-fixed normal modes. There might be multiple distal nodes present, such as in dynamic moorings, and in such cases, all the distal nodes are fixed.
This will produce one normal mode for every degree of freedom in the model, where the number of degrees of freedom is dependent on the boundary condition.
简正模式可以直接从完整组装的有限元质量和刚度矩阵,利用广义特征值问题计算得到。此计算以近端节点固定(fixed-free)或近端和远端节点同时固定(fixedfixed)的情况下进行,如图1所示。简正模式的类型(fixed-free vs. fixedfixed)完全取决于远端节点是否存在。
例如,对于塔架而言,塔顶总是存在一个远端节点,而单片叶片则没有远端节点。多片叶片对于所有部件都具有近端节点和远端节点,除了最后一个部件,它仅有近端节点。因此,最后一个部件产生fixed-free简正模式,而其余部件产生fixedfixed简正模式。可能存在多个远端节点,例如在动态系泊系统中,在这种情况下,所有远端节点都被固定。
这将为模型中的每个自由度产生一个简正模式,自由度的数量取决于边界条件。
Frequencies and Structural Damping
The frequencies of the attachment modes are calculated by Rayleigh's method (Clough and Penzien, 1993), while the frequencies of the normal modes result from the eigenvalue problem. These frequencies are solely used for describing damping.
Structural damping is modelled as modal damping (Clough and Penzien, 1993). in terms of a set of damping coefficients (damping ratio) that relate to the mode shape functions. These coefficients are defined as input parameters for the model and may usually be measured directly, for example by exiting a mode and measure the decay of the succeeding oscillation.
采用瑞利法(Clough and Penzien, 1993)计算附着模式的频率,而简正模式的频率则源于特征值问题。这些频率仅用于描述阻尼。
结构阻尼被建模为模态阻尼(Clough and Penzien, 1993),用一组阻尼系数(阻尼比)来描述模态函数。这些系数被定义为模型的输入参数,通常可以通过激发模态并测量后续振荡的衰减来直接测量。
Last updated 10-10-2024
Blade Modes
The motion of the tapered, twisted and very flexible rotor blades is among the most complex phenomena related to the structural dynamics of a wind turbine. In Bladed, a blade can be represented by one component or several rigidly connected components. Use of several components allows rigorous modelling of large deflections.
For the single-part blade model, only normal modes with fixed-free boundary conditions are used. This is the classical approach for selecting the vibration modes of a wind turbine blade. In the multi-part blade model, the inner parts use both normal modes with fixed-fixed boundary conditions and attachment modes with fixed-free boundary conditions, while the outermost part uses only normal modes with fixed-free boundary conditions. For more details see normal and attachment modes.
The naming conventions for blade modes are detailed in the article titled Naming Mode Shapes.
Each mode is defined in terms of the following parameters:
Modal frequency, \omega_{i}
Modal damping coefficient, \xi_{i}
Mode shape represented by a vector of the displacement at the stations
where the subscript _i indicates properties related to the i^{t h} mode.
For blade with several parts, it is still desirable to calculate and review the coupled eigenmodes for the whole blade. To facilitate this, Bladed performs a subsequent eigen analysis of the blade parts to calculate the modes corresponding to the natural modes of the blade. This is useful both for physical interpretation of the blade mode shapes and for applying damping, as explained in the next section.
锥形tapered、扭转且极具柔性的风轮叶片的运动是风力发电机结构动力学中最为复杂的现象之一。在Bladed中,叶片可以由一个组件或若干刚性连接的组件来表示。使用若干组件允许对大变形进行严格建模。
对于单段叶片模型,仅使用简正模式,边界条件为固定-自由。这是选择风轮叶片振动模式的经典方法。在多段multi-part叶片模型中,内部分件使用both简正模式(边界条件为固定-固定)和连接模式(边界条件为固定-自由),而最外部分件仅使用简正模式(边界条件为固定-自由)。更多细节请参见简正模式和连接模式。
叶片模式的命名约定详见题为“命名模态形状”的文章。
每个模态由以下参数定义:
模态频率,\omega_{i}
模态阻尼系数,\xi_{i}
模态形状,由各站点的位移矢量表示
其中下标 _i 表示与第 i^{t h} 模态相关的属性。
对于多片叶片,仍然需要计算和审查整个叶片的耦合特征模态。为了便于此,Bladed 对叶片部件执行后续特征分析,以计算与叶片的自然模态对应的模态。这对于物理解释叶片模态形状以及应用阻尼都很有用,如下一节所述。
Specifying blade damping (whole blade damping)
The blade damping is specified for the natural modes of the whole blade. To allow this, Bladed must calculate the damping on each blade part mode (or generalised finite element freedom) based on the damping of the natural modes of the whole blade. This is done according to theory presented in (Clough and Penzien, 1993) pp240-242.
Damping should be specified for the coupled modes which would be expected to contribute significantly to the dynamic response of the blade (typically the first ~10 modes). For subsequent higher frequency coupled modes, the damping is assumed to be proportional to modal stiffness, calculated as \mathbf{C}=a_{1}\mathbf{K} . This results in damping that is proportional to modal frequency, so that the responses of higher frequency modes are effectively eliminated by high damping ratios.
The coefficient \displaystyle a_{1} is defined according to the highest mode for which damping is specified:
风轮叶片阻尼的设定是针对整个叶片的简正模式。为了实现这一点,Bladed 需要根据整个叶片的自然模式阻尼,计算每个叶片部分模式(或广义有限元自由度)上的阻尼。这遵循了 (Clough and Penzien, 1993) pp240-242 中提出的理论。
阻尼应针对耦合模式进行设定,这些模式预计会显著影响叶片的动态响应(通常是前 ~10 个模式)。对于后续频率更高的耦合模式,阻尼被假定与模态刚度成正比,计算公式为 \mathbf{C}=a_{1}\mathbf{K} 。这导致阻尼与模态频率成正比,从而使高阻尼比的高频模态响应被有效消除。
系数 \displaystyle a_{1} 的定义取决于阻尼被设定的最高模态:
a_{1}=\frac{2\xi_{c}}{\omega_{c}}
where
· the subscript c refers to highest mode with damping specified, ? \xi refers to the coupled mode damping ratio.
Damping on these higher frequency coupled modes is given by
其中
· 下标 c 指的是具有阻尼规格的最高模态,? \xi 指的是耦合模态阻尼比。
这些较高频率耦合模态的阻尼由:
\xi_{n}=\xi_{c}\left(\frac{\omega_{n}}{\omega_{c}}\right).
Once the coupled mode damping values are calculated, the blade part modal frequencies are calculated in Bladed according to (Clough and Penzien, 1993).
在计算出耦合模阻尼值后,Bladed软件会根据(Clough and Penzien, 1993)计算叶片(blade)的模态频率。
Last updated 11-12-2024
Tower Modes
The standard axisymmetric tower model in Bladed has one proximal node at the base and one distal node at the top. This implies that the mode shape functions are represented by a combination of attachment modes with fixed-free boundary conditions and normal modes with fixed-fixed boundary conditions. These mode shapes represent the deflection in the fore-aft and side-side directions as well as the torsional deflection and axial elongation. The tower modes are defined in terms of their modal frequency, modal damping and mode shape.
A multi-member tower uses the same approach, but in this case an arbitrary structure consisting of any number of straight interconnected members is permitted. Since the tower is not assumed to be axisymmetric, the modes are generally three-dimensional and contain all six degrees of freedom at each node, and there may be a foundation at more than one node (proximal nodes).
The naming conventions for tower modes are detailed in the article titled Naming Mode Shapes.
Mass and inertia of the nacelle and rotor: For the calculation of the tower support structure modes, the nacelle and rotor are modelled as lumped mass and inertia located at the nacelle centre of gravity and rotor hub, respectively. As the normal modes do not couple to other components it appears that only the frequency of the attachment modes are affected. This means that the mass and inertia of the nacelle and rotor only affect the resulting frequency of the attachment modes.
Bladed软件中的标准轴对称塔架模型在塔基处有一个近端节点,在塔顶处有一个远端节点。这意味着模态函数由带有固定-自由边界条件的附着模态和带有固定-固定边界条件的简正模式组合表示。这些模态形状代表了前后方向和侧向方向的变形,以及扭转变形和轴向伸长。塔架模态由其模态频率、模态阻尼和模态形状定义。
多段塔架使用相同的方法,但此时允许由任意数量的直线相互连接的段组成任意结构。由于塔架不被假定为轴对称,模态通常是三维的,并且每个节点包含所有六个自由度,并且可能在多个节点(近端节点)处存在地基。
塔架模态的命名约定详见题为“命名模态形状”的文章。
机舱和风轮的质量和惯性:为了计算塔架支撑结构模态,机舱和风轮被建模为位于机舱重心和风轮毂处的集中质量和惯性。由于简正模式不与其他组件耦合,似乎只有附着模态的频率会受到影响。这意味着机舱和风轮的质量和惯性仅影响附着模态的最终频率。
Note on the Difference between Normal and Attachment modes forTowers
For the support structure, the interpretation of the definition of norma/ modes can sometimes cause confusion.
The conventional free vibration modes of a support structure include the modes where the top of the tower is free to move with no external forces on it. In Bladed, normal modes only include the modes from the eigen-analysis using the fixed-fixed boundary condition as shown here. However, Bladed also includes the attachment modes which are more realistic, as in reality the tower top will move due to the application of external forcing from the structure above it.
This means that if the free vibration modes for the tower structure are calculated with only the tower base constrained, they will not match the mode frequencies calculated by Bladed.
Bladed also calculates coupled vibration modes in the Campbell diagram, shows how the normal and attachment modes combine into coupled vibration modes at a specific operating point. Typically, these coupled modes correspond well to normal modes calculated in other software, with the tower base constrained and the tower top free to move.
对于支撑结构,对简正模式的定义解读有时会造成困惑。
支撑结构的传统自由振动模式包括塔顶可以自由移动且不受外部力作用的模式。在Bladed中,简正模式仅包括使用固定-固定边界条件进行的特征分析模式,如图所示。然而,Bladed也包括更真实的附加模式,因为在现实中,塔顶会由于上方结构的外部激励而移动。
这意味着,如果仅约束塔基计算塔结构的自由振动模式,其结果将与Bladed计算的模式频率不匹配。
Bladed还计算坎贝尔图中的耦合振动模式,展示了简正模式和附加模式在特定工作点如何组合成耦合振动模式。通常,这些耦合模式与在其他软件中,约束塔基并允许塔顶自由移动时计算出的简正模式相符。
Note on Comparing Coupled and Uncoupled Modes for Floating Turbines
For a floating turbine with soft moorings, the deflection shape of the tower when a load is applied to the top in the Campbell diagram calculation does not correspond to the first attachment mode, as the structure is fixed at the modal reference node during the modal analysis. So, the cantilever attachment mode shapes calculated in modal analysis are not seen individually in the Campbell diagram deflections. When a load is applied to the tower top of a floating turbine, the deflection in the tower will take a form that is a combination of various normal and attachment modes, so the first coupled tower mode will be a combination of various uncoupled modes.
对于带有柔性锚泊的浮式风机,在 Campbell 图计算中,当载荷施加到顶部时,塔架的变形形状并不对应于第一简正模式,因为模态分析期间结构固定在模态参考节点上。因此,模态分析中计算出的悬臂式附着模态形状在 Campbell 图的变形中无法单独观察到。当载荷施加到浮式风机的塔架顶部时,塔架的变形将呈现出各种简正模式和附着模态的组合形式,因此第一阶耦合塔架模态将是各种未耦合模态的组合。
Last updated 11-12-2024
Naming Mode Shapes
A structural mode shape describes an allowable pattern of translational and rotational displacements of any point of a flexible body. Using FEM, a mode shape is conveniently represented by a column vector of nodal displacements and rotations. In most cases, a mode shape represents a characteristic displacement pattern, such as the flapwise displacement of a blade or the side-to-side displacement of a tower. Naming the mode shapes with industry-standard terms can therefore facilitate easier reference.
Lower-order mode shapes are often well-defined, with displacements primarily occurring in a single direction. These cases are typically easy to categorise. However, for prebend blades with beam-level cross couplings, the mode shapes typically contain large displacements in various directions. Similarly, for multi-member towers, such as jacket support structures, where the structural members are connected in different directions, determining the primary displacement direction is not straightforward.
The problem of identifying mode shape names cannot be solved theoretically, as the problem is not rigorously defined. Hence, the presented method is a practical approach, implementing certain conditions that result in meaningful mode shape names in most cases.
结构模态形状描述了柔性体任意一点允许的平动和转动位移模式。利用有限元方法,模态形状可以方便地用节点位移和转动的列向量来表示。在大多数情况下,模态形状代表一种特征位移模式,例如叶片的挥舞位移或塔架的侧向位移。因此,使用行业标准术语命名模态形状可以方便参考。
低阶模态形状通常定义明确,位移主要发生在单一方向。这些情况通常容易分类。然而,对于具有梁级beam-leve横向耦合的预弯叶片,模态形状通常包含各个方向上的大位移。同样,对于多构件塔架,例如裙式支撑结构,由于结构构件连接方向不同,确定主要位移方向并不直接。
模态形状命名的确定问题无法通过理论解决,因为该问题没有严格的定义。因此,所提出的方法是一种实用的方法,它实施了某些条件,在大多数情况下可以产生有意义的模态形状名称。
The Naming Procedure
This method uses a set of predefined conditions to identify and label mode shapes based on their primary characteristics. The mode shape vector is defined as a column of the mode shape matrix, shown here, where each entry corresponds to a degree of freedom of a node in the proximal frame of the component.
Example of a normalised mode shape vector containing 2 nodes with 6 degrees of freedom each:
本方法使用一组预定义的条件,根据其主要特征识别和标记模态形状。模态形状向量被定义为模态矩阵的一列,如图所示,其中每个条目对应于部件临近框架中一个节点的自由度。
例如,一个包含 2 个节点,每个节点具有 6 个自由度的归一化模态形状向量:
\begin{equation}
{\psi_{prox}} = \left[\begin{matrix}
\underbrace{\begin{aligned}
u_{x_1} \quad
u_{y_1} \quad
u_{z_1} \quad
\theta_{x_1} \quad
\theta_{y_1} \quad
\theta_{z_1}
\end{aligned}}_{\text{Node 1}} \quad
\underbrace{\begin{aligned}
u_{x_2} \quad
u_{y_2} \quad
u_{z_2} \quad
\theta_{x_2} \quad
\theta_{y_2} \quad
\theta_{z_2}
\end{aligned}}_{\text{Node 2}}
\end{matrix}\right]^T
\end{equation}
where the first 6 entries correspond to the translational and rotational degrees of freedom for the first node, while the next 6 entries correspond to those of the second node. By examining the values in the vector, one can observe that the first entry is the largest. This would indicate a fore-aft or flapwise mode, depending on whether it pertains to a tower or a blade. However, this approach is not suitable, as the values of the translational and rotational degrees of freedom use differing units. Therefore, a more sophisticated method is necessary.
The procedure for naming mode shapes in Bladed involves a series of checks to determine the primary characteristic of the mode shape.
其中前6个条目对应于第一个节点的平动和转动自由度,而接下来的6个条目对应于第二个节点的自由度。通过检查向量中的值,可以观察到第一个条目最大。这可能表明是前后方向或挥舞模式,具体取决于它是否与塔架或叶片相关。然而,这种方法并不适用,因为平动和转动自由度的值使用不同的单位。因此,需要一种更复杂的方法。
Bladed中命名模态形状的过程涉及一系列检查,以确定模态形状的主要特征。
1. Determine if the Mode is Longitudinal (u_{z}) 确定模式是否为纵向 (u_{z})
Evaluate the following condition:
u_{z m a x}>K\cdot u_{x y_{m a x}}
where
\begin{array}{r l}&{u_{z\operatorname*{max}}=\operatorname*{max}\big(u_{z_{1}}\quad u_{z_{2}}\quad\cdot\cdot\cdot\quad u_{z_{n}}\big),}\\ &{u_{x y_{m a x}}=\operatorname*{max}\left(\sqrt{u_{x_{1}}^{2}+u_{y_{1}}^{2}}\quad\sqrt{u_{x_{2}}^{2}+u_{y_{2}}^{2}}\quad\cdot\cdot\cdot\quad\sqrt{u_{x_{n}}^{2}+u_{y_{n}}^{2}}\right),}\end{array}
K is a constant calibration factor.
The left-hand side of the condition is the maximum longitudinal displacement in the mode shape vector, and the right-hand side is the maximum displacement magnitude in the \times and y directions compared across all nodes.
K 是一个常数标定因子。
条件左侧为模态向量中的最大纵向位移,右侧为在 x 和 y 方向上,对所有节点进行比较的最大位移幅值。
2. Determine if the Mode is Torsional (\theta_{z})
If the mode is not axial, evaluate if it is a torsional mode:
\theta_{z m a x}>K\cdot\theta_{x y_{m a x}}
where
\begin{array}{r l}&{\theta_{z_{\operatorname*{max}}}=\operatorname*{max}\big(\theta_{z_{1}}\quad\theta_{z_{2}}\quad\cdot\cdot\cdot\quad\theta_{z_{n}}\big),}\\ &{\theta_{x y_{m a x}}=\operatorname*{max}\bigg(\sqrt{\theta_{x_{1}}^{2}+\theta_{y_{1}}^{2}}\quad\sqrt{\theta_{x_{2}}^{2}+\theta_{y_{2}}^{2}}\quad\cdot\cdot\cdot\quad\sqrt{\theta_{x_{n}}^{2}+\theta_{y_{n}}^{2}}\bigg)}\end{array}
The left-hand side of the condition is the maximum torsional displacement in the mode shape vector, and the right-hand side is the maximum rotation (bending) magnitude in the x and y directions compared across all nodes.
Additionally, the following condition must also be true:
条件左侧为模态向量中的最大扭转位移,右侧为在x和y方向上对所有节点进行比较的最大旋转(弯曲)幅值。
此外,以下条件也必须满足:
\frac{1}{2}\frac{L}{G_{r a t i o}}\theta_{z m a x}>K\cdot u_{x y_{m a x}}
The left-hand side of the condition is the approximate tangential displacement resulting from the torsional rotation. This assumes a small angle approximation and uses the constant G_{r a t i o}=15, which is the typical ratio between the length and the cross-section of a wind turbine structure (both tower and blades). L is a characteristic length: for whole-blade modes, it is the length of the blade; for blade part modes, it is the part length; and for towers, it is the tower height.
条件左侧是由于扭转旋转引起的近似切向位移。这基于小角度近似,并使用常数 $G_{r a t i o}=15$,这是风轮结构(包括风轮叶片和风轮)的典型长度与横截面之比。L 是一个特征长度:对于整个叶片的简正模式,它是叶片长度;对于叶片部分的简正模式,它是部分长度;对于风轮塔架,它是塔架高度。
3. Determine if the Mode is Transverse (u_{x},u_{y}) 确定模式是否为横向 (u_{x},u_{y})
If the mode is neither axial nor torsional, it must be a mode in either the u_{x} Or u_{y} direction (transverse). This is determined by evaluating the largest \times or y displacement at the maximum displacement magnitude, Urymax'
如果该模式既非轴向也非扭转,那么它必须是$u_{x}$或$u_{y}$方向上的模式(横向)。这可以通过评估最大位移幅值处最大的x或y位移来确定,即${{u_{xy}}_{max}}$。
List of Mode Shape Names
Table 1: Translation of mode types to blade or tower mode names. Note that the axes refer to the proximal frame of the component.
表1:模态类型到叶片或塔架模态名称的翻译。请注意,坐标轴指的是部件的近端参考系。
| Mode Type | Blade | Tower |
|---|---|---|
Longitudinal (u_z) |
Axial | Vertical |
Torsional (\theta_{z}) |
Torsional | Torsional |
Transverse (u_x, u_y) |
Flapwise, Edgewise | Fore-aft, Side-side |
Last updated 11-12-2024
Modal Analysis Output
Generalised mass and stiffness properties
During modal analysis, Bladed calculates the "generalised mass matrix" and "generalised stiffness matrix" by transforming the flexible component finite element mass/stiffness matrices using the normalised mode shape matrix \Psi as shown below. The purpose of this is to transform the finite element mass and stiffness matrices into modal space (often referred to as the generalised coordinates).
在模态分析过程中,Bladed 通过使用归一化模态形状矩阵 \Psi 转换柔性部件有限元质量/刚度矩阵,从而计算出“广义质量矩阵”和“广义刚度矩阵”,具体如下所示。 这样做是为了将有限元质量和刚度矩阵转换到模态空间(通常被称为广义坐标)。
\begin{array}{r}{\mathbf{M}_{g e}=\boldsymbol{\Psi}^{T}\mathbf{M}_{f e}\boldsymbol{\Psi}}\\ {\mathbf{K}_{g e}=\boldsymbol{\Psi}^{T}\mathbf{K}_{f e}\boldsymbol{\Psi}}\end{array}
where
· \mathbf{M}_{f e} and \mathbf{K}_{f e} are the finite element mass and stiffness matrices for the complete flexible component. They are described in terms of 6N_{n} -by- 6N_{n} square matrices, where N_{n} is the total number of nodes in the flexible component.
· \mathbf{M}_{g e} and {\bf K}_{g e} are the modal mass and stiffness matrices. They are described in terms of N_{m} -by- .N_{m} square matrices, where N_{m} is the total number of modes specified for the flexible component \Psi is the mode shape matrix, which is used to transform between the finite element and modal domain. Consequently, the mode shape matrix has the dimensions below, with one mode shape defined on each column.
The diagonal elements of this generalised mass and stiffness matrices are then reported by Bladed for each mode.
其中
· \mathbf{M}_{f e} 和 \mathbf{K}_{f e} 分别是完整柔性构件的有限元质量矩阵和刚度矩阵。它们以 6N_{n} -by- $6N_{n}$阶方阵表示,其中 N_{n} 是柔性构件的总节点数。
· \mathbf{M}_{g e} 和 {\bf K}_{g e} 分别是模态质量矩阵和刚度矩阵。它们以 N_{m} 阶方阵表示,其中 N_{m} 是为柔性构件 \Psi 指定的总模态数。\Psi 是模态形状矩阵,用于在有限元域和模态域之间进行转换。因此,模态形状矩阵具有以下尺寸,每个列定义一个模态形状。
Bladed 会为每个模态报告这些广义质量矩阵和刚度矩阵的对角线元素。
\begin{equation}
{\Psi} = \ \begin{bmatrix}
. & . & . & . & . & . & & & & \\
. & . & . & & & & & & & \\
. & . & . & & & & & & & \\
. & & & . & & & & & & \\
. & & & & . & & & & & \\
. & & & & & & & & & \\
& & & & & & & & & \\
& & & & & & & & & \\
< & - & - & - & {N_{n}} & - & - & - & - & >
\end{bmatrix}\begin{matrix}
/\backslash \\
| \\
| \\
| \\
\ \ 6{N_{m}} \\
| \\
| \\
| \\
\backslash\text{/}
\end{matrix}
\end{equation}
Natural frequency calculation
Using the Rayleigh principle (Clough and Penzien, 1993), the mode natural frequencies can be calculated as
运用瑞利原理(Clough and Penzien, 1993),简正模式的固有频率可计算如下:
\omega_{i}^{2}=\;\frac{K_{g e,i}}{M_{g e,i}},
where K_{g e,i} and M_{g e,i} are the terms on the leading diagonal of the generalised stiffness and mass matrices.
其中,K_{g e,i} 和 M_{g e,i} 分别是广义刚度和广义质量矩阵的主对角线上的项。
Note on the "effective modal mass"
There is also a quantity called the "effective modal mass" associated with each mode shape, which is not reported by Bladed. This quantity can represent (for example) the part of the total mass in each mode shape that responds to a specified unit displacement (for example a unit translation of the whole component in a certain direction). The "effective modal mass" for a particular mode, i, can be expressed as:
每个mode shape都存在一个相关的“有效模态质量”,而Bladed软件未报告此项数据。该量可以表示(例如)在每个mode shape中,对特定单位位移(例如,某个方向上整个部件的单位平动)所响应的总质量部分。对于特定模式i的“有效模态质量”,可以表示为:
M_{\mathrm{eff},i}=\frac{l_{i}^{2}}{M_{g e,i}},
where
\mathbf{l}=\mathbf{\rho}\left[\begin{array}{c}{l_{1}}\\ {l_{2}}\\ {\cdot}\\ {\cdot}\\ {l_{\mathbf{N}_{m}}}\end{array}\right]=\,\Psi^{T}\mathbf{M}_{f e}\mathbf{r}
and r is the displacement vector of each degree of freedom when the component is subject to a unit displacement.
It is possible to add up the "effective modal mass" for each mode and compare that to the total component mass to evaluate the contribution of each mode to a certain displacement field. This summation of "effective modal mass" is sometimes used to help choose the number of modes required for a simulation.
However, it is not clear in general which set of displacements should be used to calculate the "effective modal mass". For example, a unit displacement of the whole component is appropriate for (say) simulating an earthquake, but does not give information in general as to the significance of a mode when subject to arbitrary forcing and displacement. For this reason, the "effective modal mass" is not reported by Bladed.
并且 r 是每个自由度在部件承受单位位移时产生的位移矢量。
可以对每个模式累加“有效模态质量”,并将其与总部件质量进行比较,以评估每个模式对特定位移场的影响。这种“有效模态质量”的累加有时用于帮助选择模拟所需的模式数量。
然而,一般来说,尚不清楚应使用哪一组位移来计算“有效模态质量”。例如,整个部件的单位位移对于模拟地震是合适的,但通常无法提供关于在任意强制和位移作用下模式重要性的信息。因此,Bladed 不报告“有效模态质量”。
Last updated 11-12-2024
Geometric Stiffness Models
Geometric stiffening models account for changes in structural response due to structural deflection from the reference (not deflected) state. Bladed provides models that include contributions from element axial and shear internal forces.
几何刚度模型考虑了结构变形(相对于未变形的参考状态)引起的结构响应变化。Bladed 提供包含单元轴向和剪切内力贡献的模型。
Geometric stiffness due to element axial forces
Traditional geometric stiffness models account for the effect of element internal axial forces on structural stiffness. This is illustrated schematically in Figure 1. Centrifugal loads in the structural elements lead to a restoring load that tends to increase the stiffness of the blade. A linear finite element model for an initially straight blade is illustrated on the left side of Figure 1. A centrifugal force applied to the blade in its deflected position does not cause a bending moment along the blade. This is normal for linear finite element (FE) models as deflections are assumed to be small. On the right side of the diagram, the effect of geometric stiffness is illustrated. As the centrifugal load is applied in the deflected blade position, a bending moment is generated in the blade. This extra bending moment can change the blade flapwise and edgewise frequencies.
传统的几何刚度模型考虑了单元内轴向力对结构刚度的影响。如图1所示的示意图所示。结构单元中的离心载荷导致一个恢复力,该力倾向于增加叶片的刚度。图1左侧展示了一个初始为直线的叶片的线性有限元模型。当叶片处于变形位置时,施加的离心力不会在叶片上产生弯矩。对于线性有限元 (FE) 模型,这是正常的,因为假设变形是微小的。图的右侧说明了几何刚度的影响。当离心载荷施加在变形的叶片位置时,叶片上会产生弯矩。这个额外的弯矩可以改变叶片的挥舞和摆振频率。

Figure 1: Element axial forces causing bending moments in a blade.
Geometric stiffness forces in the axial direction are responsible for the well-known "centrifugal stiffening" effect, where blade vibrational frequencies increase with rotor speed.
轴向几何刚度力导致了著名的“离心加固”效应,即风轮转速越高,叶片振动频率越高。
Geometric stiffness due to element shear forces
There are also geometric stiffening forces associated with element internal shear forces. Figure 2 illustrates how torsion moments can be generated in the blade by application of shear forces to the blade in its displaced position. On the right side of the diagram, as the drag or lift load is applied in the deflected blade position, a torsional moment is generated in the blade. This extra torsional moment can affect the blade torsional dynamics.
此外,元件内部剪切力还会产生几何刚度力。如图2所示,当剪切力作用于位移后的叶片时,会产生扭转力矩。在图的右侧,当阻力或升力作用于变形后的叶片时,会在叶片上产生扭转力矩。这个额外的扭转力矩会影响叶片的扭转动力学。

Figure 2: Element shear forces causing torsion moments in a blade
When evaluating the geometric stiffness effect of shear forces, it is important to account for the change in orientation of the torsion axis of the blade elements due to deflection. This is illustrated in Figure 3, where the difference in internal torsional load between the "reference" and deflected coordinate system is shown. Whether this affect is included depends on whether IgnoreAxesOrientationDifferencesForShear is set true or false . For more details see the theory section about Translation and orientation offset between neutral and shear axes.
在评估剪切力引起的几何刚度效应时,需要考虑叶片(Blade)元素由于变形(Deflection)导致的扭转轴方向变化。如图3所示,该图展示了“参考”坐标系和变形坐标系之间的内部扭转载荷差异。是否需要考虑这种影响取决于IgnoreAxesOrientationDifferencesForShear是否设置为true or false。 更多详情请参见关于中性轴和剪切轴之间的平移和方向偏移的理论部分。

Figure 3: Element shear forces causing torsion moments in a blade
Last updated 13-12-2024
Bend-Twist Coupling Relationships in Beam Elements
This article describes how bend-twist coupling effects can be accounted for in Bladed beam elements. The built-in Bladed model of bend-twist coupling due to shear centre offset from the neutral axis are described. Additionally, the specification of user-defined bend-twist coupling terms is discussed.
本文描述了如何在Bladed梁单元中如何考虑弯扭耦合效应。内置的Bladed弯扭耦合模型是由于剪切中心偏离中性轴的情况。此外,还讨论了用户自定义弯扭耦合项的设置。
Co-incident shear and neutral axes 重合剪切和中性轴
If the elastic centre and shear centre coincide, the constitutive relationship between strain and internal load for a beam element can be expressed as a diagonal matrix as shown below. Note that this equation is formulated in the local element coordinate system (i.e. it is rotated according to blade structural twist, prebend and sweep).
如果弹性中心和剪切中心重合,梁单元应力和内力之间的本构关系可以表示为如下对角矩阵。需要注意的是,该方程是根据叶片扭角、预弯和展向结构旋转而建立的,即采用叶片局部坐标系。
\begin{equation}
\left[\begin{matrix}{F_x}\\{F_y}\\{F_z}\\{M_x}\\{M_y}\\{M_z}\\\end{matrix}\right]=\left[\begin{matrix}{EA}&\ &\ &|&\ &\ &\ \\0&{{GA}}_y&\ &|&\ &{sym}&\ \\0&0&{{GA}}_z&|&\ &\ &\ \\-&-&-&-&-&-&-\\0&0&0&|&{{GI}}_x^\ast&\ &\ \\0&0&0&|&0&{EI_y}&\ \\0&0&0&|&0&0&{{EI}_z}\\\end{matrix}\right]\left[\begin{matrix}{\gamma_x}\\{\gamma_y}\\{\gamma_z}\\{\kappa_x}\\{\kappa_y}\\{\kappa_z}\\\end{matrix}\right]=\ {\bar{\bar{C}}}\left[\begin{matrix}{\gamma_x}\\{\gamma_y}\\{\gamma_z}\\{\kappa_x}\\{\kappa_y}\\{\kappa_z}\\\end{matrix}\right]
\end{equation}
The 6\!\times\!6 constitutive matrix is referred to in this document as \bar{\bar{\mathbf{C}}}, where the double over-bar denotes the local element coordinate system.
It is also noted that this equation may easily be transformed to the local principal coordinate system if the principal axis direction is constant for successive beam elements in the blade. In this case, the principal x-axis equals the element z-axis and the principal y-axis equals the element yaxis in the opposite direction, which implies that the principal z-axis equals the element x-axis (neutral axis). Further details of the relation between the local principal coordinate system and the element coordinate system may be found in the article about Blade Local Element Axes System.
本文件中,6\!\times\!6 组分矩阵被称为 \bar{\bar{\mathbf{C}}}, 其中双重横线表示局部单元坐标系。
需要注意的是,如果叶片的连续梁单元的主轴方向恒定,该方程可以很容易地转换为局部主坐标系。在这种情况下,主 x 轴等于单元 z 轴,主 y 轴等于单元 y 轴(方向相反),这意味着主 z 轴等于单元 x 轴(中性轴)。关于局部主坐标系与单元坐标系之间的关系详情,请参阅关于叶片(叶片)局部单元轴系的文章。
Translational offset between neutral and shear axes中性轴与剪切轴的平移偏移
It is possible to define a translational offset between the neutral axis and the shear centre within the blade section, as illustrated in Figure 1.
如图1所示,叶片截面中可以定义中性轴与剪切中心之间的平移偏移量。

Figure 1: Shear centre offset from neutral axis
The translational offset between shear and neutral axes is taken into account using the following calculation, which transforms the shear properties onto the neutral axis position.
考虑到剪切轴和中性轴之间的平移偏移,采用以下计算将其将剪切特性转换到中性轴位置。
\begin{equation}
\left[\begin{matrix}{F_x}\\{F_y}\\{F_z}\\{M_x}\\{M_y}\\{M_z}\\\end{matrix}\right]=\left[\begin{matrix}{I}&{0}\\{Y_S}^T&{I}\\\end{matrix}\right]\left[\begin{matrix}{EA}&\ &\ &|&\ &\ &\ \\0&{{GA}}_y&\ &|&\ &{sym}&\ \\0&0&{{GA}}_z&|&\ &\ &\ \\-&-&-&-&-&-&-\\0&0&0&|&{{GI}}_x^\ast&\ &\ \\0&0&0&|&0&{EI_y}&\ \\0&0&0&|&0&0&{{EI}_z}\\\end{matrix}\right]\left[\begin{matrix}{I}&{Y_S}\\{0}&{I}\\\end{matrix}\right]\left[\begin{matrix}{\gamma_x}\\{\gamma_y}\\{\gamma_z}\\{\kappa_x}\\{\kappa_y}\\{\kappa_z}\\\end{matrix}\right],
\end{equation}
where
\mathbf{Y_{S}}=\begin{array}{l l l}{\left[\begin{array}{l l l}{0}&{0}&{0}\\ {-z_{c s}}&{0}&{0}\\ {y_{c s}}&{0}&{0}\end{array}\right]}&{\qquad\quad\mathbf{I}\;=\;\left[\begin{array}{l l l}{1}&{0}&{0}\\ {0}&{1}&{0}\\ {0}&{0}&{1}\end{array}\right]}\end{array}
Entries y_{c s} and z_{c s} define the position of the shear centre relative to the neutral axis.
Expanding the above expression gives the following constitutive relationship around the neutral axis. The effect of shear centre offset is to introduce additional coupling between shear strain and torsional moment, and between bending strain and shear force.
y_{c s} 和 z_{c s} 表达式定义了剪切中心相对于中性轴的位置。
展开上述表达式得到以下本构关系,即关于中性轴的本构关系。 剪切中心偏移的影响是引入了剪切应变和扭转力矩之间的额外耦合,以及弯曲应变和剪切力之间的额外耦合。
\begin{equation}
\left[\begin{matrix}{F_x}\\{F_y}\\{F_z}\\{M_x}\\{M_y}\\{M_z}\\\end{matrix}\right]=\left[\begin{matrix}{EA}&\ &\ &|&\ &\ &\ \\0&{{GA}}_y&\ &|&\ &{sym}&\ \\0&0&{{GA}}_z&|&\ &\ &\ \\-&-&-&-&-&-&-\\0&{{-z}_{cs}}{{GA}}_y&{y_{cs}}{{GA}}_z&|&{{GI}}_x&\ &\ \\0&0&0&|&0&{EI_y}&\ \\0&0&0&|&0&0&{{EI}_z}\\\end{matrix}\right]\left[\begin{matrix}{\gamma_x}\\{\gamma_y}\\{\gamma_z}\\{\kappa_x}\\{\kappa_y}\\{\kappa_z}\\\end{matrix}\right]
\end{equation}
where, G I_{x}=G I_{x}^{\mathrm{~*~}}+\;G A_{y}z_{c s}^{2}+\;G A_{z}y_{c s}^{2} and G{I_{x}}^{*} is the torsional stiffness defined around the shear (torsional) axis.
其中,$G I_{x}=G I_{x}^{\mathrm{*}}+;G A_{y}z_{c s}^{2}+;G A_{z}y_{c s}^{2}$,且 G{I_{x}}^{*} 为围绕剪切(扭转)轴定义的扭转刚度。
Translation and orientation offset between neutral and shear axes 中性轴与剪切轴的平移和方向偏移
Optional by selecting "ignore blade shear centre axis orientation transformation" in Additional Items.
In general, the elastic and shear axes are not parallel, so it can be important to take account of the orientation difference between them. The orientation difference between the shear axis and the elastic axis is illustrated by the \theta terms in Figure 2.
可在“其他选项”中选择“忽略叶片剪切中心轴向变换”以进行可选设置。
一般来说,弹性轴和剪切轴通常不平行,因此考虑它们之间的方向差异可能很重要。图2中的$\theta$项展示了剪切轴和弹性轴之间的方向差异。

Figure 2: Orientation difference between shear and elastic axes
The combined translational and orientation offset between shear and neutral axes is taken into account using the following calculation, which transforms the shear properties onto the neutral axis position.
结合剪切面和中性轴之间的平移和姿态偏移,采用以下计算进行考虑,该计算将剪切特性转换到中性轴位置。
\begin{equation}
\left[\begin{matrix}{F_x}\\{F_y}\\{F_z}\\{M_x}\\{M_y}\\{M_z}\\\end{matrix}\right]=\left[\begin{matrix}{I}&{0}\\{Y_S}^T&{R_s}^T\\\end{matrix}\right]\left[\begin{matrix}{EA}&\ &\ &|&\ &\ &\ \\0&{{GA}}_y&\ &|&\ &{sym}&\ \\0&0&{{GA}}_z&|&\ &\ &\ \\-&-&-&-&-&-&-\\0&0&0&|&{{GI}}_x^\ast&\ &\ \\0&0&0&|&0&{EI_y}&\ \\0&0&0&|&0&0&{{EI}_z}\\\end{matrix}\right]\left[\begin{matrix}{I}&{Y_S}\\{0}&{R_s}\\\end{matrix}\right]\left[\begin{matrix}{\gamma_x}\\{\gamma_y}\\{\gamma_z}\\{\kappa_x}\\{\kappa_y}\\{\kappa_z}\\\end{matrix}\right],
\end{equation}
where
\begin{equation*}
{Y_S}=\ \left[\begin{matrix}0&0&0\\{{-z}_{cs}}&0&0\\{y_{cs}}&0&0\\\end{matrix}\right] \qquad \qquad
{R_s}=\frac{1}{{L^e}}\ \left[\begin{matrix}{L_s^e}&0\ &0\\{-{\Delta y_{cs}}}&{L^e}&0\\{-{\Delta z_{cs}}}&0&{L^e}\\\end{matrix}\right]
\end{equation*}
Entries \Delta y_{c s} and \Delta z_{c s} describe the change in position of the shear centre within the beam element, in order to describe the shear axis orientation.
The effect of shear centre translation and orientation offset is to introduce additional coupling between bending and torsional moments, resulting in the following constitutive relationship around the neutral axis.
条目 \Delta y_{c s} 和 \Delta z_{c s} 描述了梁单元剪切重心位置的变化,以描述剪切轴的取向。
剪切重心平移和取向偏移的影响是引入了弯矩和扭矩之间的附加耦合,从而导致围绕中性轴的以下本构关系。
\begin{equation}
\left[\begin{matrix}{F_x}\\{F_y}\\{F_z}\\{M_x}\\{M_y}\\{M_z}\\\end{matrix}\right]=\ \left[\begin{matrix}{EA}&\ &\ &|&\ &\ &\ \\0&{{GA}}_y&\ &|&\ &{sym}&\ \\0&0&{{GA}}_z&|&\ &\ &\ \\-&-&-&-&-&-&-\\0&{{-z}_{cs}}{{GA}}_y&{y_{cs}}{{GA}}_z&|&{{GI}}_x&\ &\ \\0&0&0&|&-\frac{{\Delta y_{cs}}{EI_y}}{{L^e}}&{EI_y}&\ \\0&0&0&|&-\frac{{\Delta z_{cs}}EI_z}{{L^e}}&0&{{EI}_z}\\\end{matrix}\right]
\left[\begin{matrix}{\gamma_x}\\{\gamma_y}\\{\gamma_z}\\{\kappa_x}\\{\kappa_y}\\{\kappa_z}\\\end{matrix}\right],
\end{equation}
where
G I_{x}=\bigg(\frac{L^{e}}{L_{s}^{e}}\bigg)^{2}G I_{x}^{*}+G A_{y}z_{c s}^{2}+G A_{z}y_{c s}^{2}+\frac{\Delta y_{c s}^{2}E I_{y}+\Delta z_{c s}^{2}E I_{z}}{L^{e^{2}}}
and G{I_{x}}^{*} is the torsional stiffness defined around the shear (torsional) axis. This transformation results in extra bend-twist off-diagonal coupling terms, as well as a change to the torsional stiffness around the neutral axis.
and G{I_{x}}^{*} 是围绕剪切(扭转)轴定义的扭转刚度。这种变换会导致额外的弯扭耦合非对角项,以及围绕中性轴的扭转刚度发生变化。
User-defined bend-twist coupling
The user can directly add extra off-diagonal terms to the constitutive matrix as shown
用户可以直接按照所示方式,在刚度矩阵中添加额外的非对角线项。
\begin{array}{r}{\bar{\bar{\mathbf{C}}}=\left[\begin{array}{c c c c c c c}{E A}&&&{|}&&&\\ {0}&{G A_{y}}&&{|}&&{\mathrm{sym}}&\\ {0}&{0}&{G A_{z}}&{|}&&&\\ {-}&{-}&{-}&{-}&{-}&{-}&{-}\\ {0}&{0}&{0}&{|}&{G I_{x}^{*}}&&\\ {0}&{0}&{0}&{|}&{C_{x y}}&{E I_{y}}&\\ {0}&{0}&{0}&{|}&{C_{x z}}&{C_{y z}}&{E I_{z}}\end{array}\right]}\end{array}
The transformations described in previous sections based on shear axis position relative to neutral axis are also applied, resulting in the following relationship by selecting the option "ignore blade shear centre axis orientation transformation" in Additional Items.
前几节中基于剪切轴相对于中性轴的位置所描述的变换同样适用,通过在附加选项中选择“忽略叶片剪切重心轴向变换”选项,可得到以下关系。
\begin{equation}
\left[\begin{matrix}{F_x}\\{F_y}\\{F_z}\\{M_x}\\{M_y}\\{M_z}\\\end{matrix}\right]=\left[\begin{matrix}{I}&{0}\\{Y_S}^T&{I}\\\end{matrix}\right]\ \left[\begin{matrix}{EA}&\ &\ &|&\ &\ &\ \\0&{{GA}}_y&\ &|&\ &{sym}&\ \\0&0&{{GA}}_z&|&\ &\ &\ \\-&-&-&-&-&-&-\\0&0&0&|&{{GI}}_x^\ast&\ &\ \\0&0&0&|&{C_{xy}}&{{EI_y}}&\ \\0&0&0&|&{C_{xz}}&{C_{yz}}&{{EI}_z}\\\end{matrix}\right]\left[\begin{matrix}{I}&{Y_S}\\{0}&{I}\\\end{matrix}\right]\left[\begin{matrix}{\gamma_x}\\{\gamma_y}\\{\gamma_z}\\{\kappa_x}\\{\kappa_y}\\{\kappa_z}\\\end{matrix}\right]
\end{equation}
The following transformation is used as default without enabling the option.
\begin{equation}
\left[\begin{matrix}{F_x}\\{F_y}\\{F_z}\\{M_x}\\{M_y}\\{M_z}\\\end{matrix}\right]=\left[\begin{matrix}{I}&{0}\\{Y_S}^T&{R_s}^T\\\end{matrix}\right]\ \left[\begin{matrix}{EA}&\ &\ &|&\ &\ &\ \\0&{{GA}}_y&\ &|&\ &{sym}&\ \\0&0&{{GA}}_z&|&\ &\ &\ \\-&-&-&-&-&-&-\\0&0&0&|&{{GI}}_x^\ast&\ &\ \\0&0&0&|&{C_{xy}}&{EI_y}&\ \\0&0&0&|&{C_{xz}}&{C_{yz}}&{{EI}_z}\\\end{matrix}\right]\left[\begin{matrix}{I}&Y_S\\{0}&{R_s}\\\end{matrix}\right]\left[\begin{matrix}{\gamma_x}\\{\gamma_y}\\{\gamma_z}\\{\kappa_x}\\{\kappa_y}\\{\kappa_z}\\\end{matrix}\right]
\end{equation}
It is noted that the transformation of these equations to the local principal coordinate system as described in Co-incident shear and neutral axes will introduce a change of the sign of the offdiagonal terms that relate to bending about the element y-axis.
需要注意的是,按照“共轭剪切面和中性轴”中所述,将这些方程变换到局部主坐标系,会改变与关于单元 y 轴弯曲相关的非对角项的符号。
Last updated 13-12-2024
Support Structure Superelement
For offshore turbines, the jacket support structure is sometimes modelled as a superelement. The superelement can be included as a component in the multibody framework in a similar way to the other flexible components.
对于海上风机,套筒支撑结构有时会被建模为超单元。超单元可以像其他柔性部件一样,被包含在多体动力学框架中。
Model Creation模型创建
The finite element model of the jacket must be converted into reduced form and exported from a offshore modelling code for example Sesam, SACS or ROSA. The Bladed superelement feature has been designed with (Craig-Bampton, 2000), reduction for the superelement in mind. Craig-Bampton is the preferred method as an accurate dynamic response of the jacket can be retained in the superelement. Other reduction methods could in principle be used but are not considered in this document.
Craig-Bampton modes for the superelement consist of constraint and norma/ mode shapes. An important concept is division of the jacket nodes into the boundary node and interior nodes. The boundary node is the node where the superelement connects to the tower base. The interior nodes are all of the other nodes in the jacket.
Constraint modes describe the displacement of the interior jacket nodes when six unit displacements (3 translational and 3 rotational) are applied at the superelement interface node (the boundary node). These mode shapes provide the static response of the superelement and allow the superelement interface node to move.
For the normal modes, the jacket structure is constrained at the base and the interface node and the eigenmodes are calculated. As the jacket is constrained at both ends, these are also referred to as interior modes (they include motion of the interior nodes only). The normal modes enhance the dynamic response of the superelement. The union of these two sets of modes can provide an accurate dynamic model of the jacket and motion of the interface node.
The outputs of the superelement creation process are a mass matrix and stiffness matrix for the reduced model. A wave load time history for each mode is also output. A reduction basis [R] based on the constraint and normal mode shapes, is used to reduce the jacket finite element matrices as follows
导管架的有限元模型必须转换为降阶形式,并从海上建模代码(例如 Sesam、SACS 或 ROSA)中导出。Bladed 叶片超单元功能的设计考虑了(Craig-Bampton, 2000)的降阶方法。Craig-Bampton 方法是首选方法,因为它可以保留超单元中导管架的准确动态响应。原则上可以使用其他降阶方法,但本文不作考虑。
Craig-Bampton 超单元模式由约束模式和简正模式组成。一个重要的概念是将导管架节点划分为边界节点和内部节点。边界节点是超单元连接到塔架基座的节点。内部节点是导管架的其他所有节点。
约束模式描述了当在超单元界面节点(边界节点)处施加六个单位位移(3个平动和3个转动)时,内部导管架节点的位移。这些模式形状提供了超单元的静态响应,并允许超单元界面节点移动。
对于简正模式,导管架结构在基座和界面节点处进行约束,并计算特征模式。由于导管架两端都受到约束,这些也称为内部模式(仅包括内部节点运动)。简正模式增强了超单元的动态响应。这两个模式集合的联合可以提供导管架的准确动态模型和界面节点运动。
超单元创建过程的输出是降阶模型的质量矩阵和刚度矩阵。每个模式的波浪载荷时程也作为输出。基于约束模式和简正模式的基 [R] 用于降阶导管架有限元矩阵,如下所示:
\begin{flalign}
\overline{{M}} & = {R}^T {M}_{FE}{R} \\[1ex]
\overline{{K}} &= {R}^T {K}_{FE}{R} \\[1ex]
\overline{{f}} & = {R}^T \left[\begin{array}{c}
{f}_b \\ {f}_i \end{array} \right]
\end{flalign}
where:
\mathbf{R} is the reduction basis that transforms the jacket FE model into a superelement model
\mathbf{M}_{F E} is the finite element mass matrix
\bf{K}_{F E} is the finite element stiffness matrix
\overline{{\bf{M}}} is the superelement mass matrix
\overline{{\mathbf{K}}} is the superelement stiffness matrix
\mathbf{f}_{b} is the external applied wave load at the boundary node
\mathbf{f}_{i} is the external applied wave load at the interior nodes
\bar{\mathbf{f}} is the superelement external applied wave load
It is important to note that the first six degrees of freedom in the superelement model correspond to displacement of the interface node (boundary node). The remaining degrees of freedom correspond to the interior normal modes. Sufficient normal modes should be included to obtain an accurate dynamic response. The reduced equations of motion for the superelement are expressed as follows
\begin{equation}
\overline{{M}} \left[\begin{array}{c} \ddot{{x}}_b \\ \ddot{{\eta}}_i \end{array} \right] +
\overline{{K}} \left[\begin{array}{c} {x}_b \\ {\eta}_i \end{array} \right]
= \overline{{f}}
\end{equation}
where
\mathbf{x}_{b} are the six boundary DoF displacements (equivalent to > constraint mode amplitudes).
\pmb{\eta}_{i} is the amplitude of each normal mode (istands for interior)
The method applied to complete modal reduction for the superelement method in Bladed is referred to as the Craig-Bampton method.
Superelement Mode Shape Matrix
The reduced matrices \overline{{\bf M}} and \overline{{\mathbf{K}}} include allthe necessary properties to describe the dynamics of the superelement in Bladed. However, it is also necessary for Bladed to know how the interface node in the Bladed structural definition couples to the superelement modal displacements. In other words, how this interface node moves when each superelement degree of freedom is activated.
By default, a mode shape matrix for the superelement is assumed by Bladed as shown below. The 6 boundary degrees of freedom are assumed to correspond to translational and rotational motion in the Bladed global coordinate system. The normal mode amplitudes do not cause motion of the interface node. However, note that the normal modes do contribute to the dynamic response of the superelement due to off diagonal terms in the superelement mass and stiffness matrices.
<html>| 262 Cb3 Minterface x disp 1 0 0 0 0 0 0 0 0 0 Cb4 Cinterface y disp 0 1 0 0 0 0 0 0 0 0 b5 Cinterface z disp 0 0 1 0 0 0 0 0 0 0 66 0 0 0 1 0 0 0 0 0 Cinterface x rot 0 Mi 0 0 0 0 1 0 0 0 0 0 Minterface x rot Mi2 10 interface x rot 0 0 0 0 1 0 0 0 0 Mi3 Mi4 |
In the case that the superelement has been generated in a coordinate system different from that used in Bladed, an additional transformation is required.
Superelement Damping Definition
The integrated and superelement approaches use a different structural mode basis, as illustrated in Figure 1. In the integrated approach, modes cover the entire support structure, whereas in the superelement approach, separate mode shapes are defined for the superelement and tower modes.

Figure 1: Modal basis in integrated and superelement approaches
In Bladed, damping is defined on the modal degrees of freedom. This leads to the question how can equivalent damping be defined in the integrated and superelement approaches?
In this section, the methods and challenges for damping definition are discussed for both integrated and superelement approaches. A method is then described that overcomes these dificulties and allows equivalent damping to be defined on integrated and superelement approaches.
Structural Damping for Integrated Models
For an integrated model, typically modal damping ratios are defined on the uncoupled Craig Bampton vibration support structure modes.
The modes are used to calculate modal stiffness and mass matrices for the support structure. The structure of the modal mass and stiffness matrices are shown in Equations (6) and (7). The stiffness matrix is diagonal but the mass matrix is not.
\mathbf{M}_{\mathrm{SS}}=\left[\begin{array}{l l l l}{\mathbf{M}_{\mathrm{SS11}}}&{\mathbf{M}_{\mathrm{SS12}}}&{\mathbf{M}_{\mathrm{SS13}}}&{\cdot\cdot\cdot}\\ {\mathbf{M}_{\mathrm{SS21}}}&{\mathbf{M}_{\mathrm{SS22}}}&{\mathbf{M}_{\mathrm{SS23}}}&{}\\ {\mathbf{M}_{\mathrm{SS31}}}&{\mathbf{M}_{\mathrm{SS32}}}&{\mathbf{M}_{\mathrm{SS33}}}&{}\\ {\vdots}&{}&{}&{\cdot\cdot}\end{array}\right]
\mathbf{K}_{\mathrm{SS}}=\left[\begin{array}{c c c c}{\mathbf{K}_{\mathrm{SS11}}}&{0}&{0}&{\cdots}\\ {0}&{\mathbf{K}_{\mathrm{SS22}}}&{0}&{}\\ {0}&{0}&{\mathbf{K}_{\mathrm{SS33}}}&{}\\ {\vdots}&{}&{}&{\ddots}\end{array}\right]
where subscript Ss is short for support structure.
To calculate the frequency of each mode, the RNA (rotor inertia assembly) inertia associated with each attachment mode must also be taken into account. For each attachment mode, a quantity \mathbf{M}_{\mathrm{i,rotor}} is defined as follows
\mathbf{M}_{\mathrm{i,rotor}}=\Psi^{T}\mathbf{M}_{\mathrm{RNA}}\boldsymbol{\Psi}
where {\bf M}_{\mathrm{RNA}} is the 6\!\times\!6 RNA inertia matrix and \Psi is the mode shape matrix for the tower top node Only.
The modal angular frequency \omega_{i} is then calculated as
\omega_{i}=\sqrt{\frac{K_{\mathrm{ii}}}{M_{\mathrm{ii}}+M_{\mathrm{i,rotor}}}}
where {M}_{i,r o t o r} is non-zero for each attachment mode and zero for the normal modes.
The support structure modal damping matrix is the calculated as shown below
\mathbf{C}_{\mathrm{SS}}=2\left[\begin{array}{c c c}{\frac{\zeta_{1}\mathbf{K}_{\mathrm{SS11}}}{\omega_{1}}}&{0}&{\cdots}\\ {0}&{\frac{\zeta_{2}\mathbf{K}_{\mathrm{SS22}}}{\omega_{2}}}&{}\\ {\vdots}&{}&{\ddots}\end{array}\right]
where
\zeta_{i} are the modal damping ratios,
\omega_{i} are modal angular frequencies (rad/s),
\mathbf{K}_{\mathrm{SSii}} are the diagonal terms of the modal stiffness matrix.
Structural Damping for Superelement Models
Bladed allows damping to be defined separately on the tower and superelement, which each have their own mode shapes and damping definitions.
For the superelement, typically Rayleigh damping parameters are available based on the superelement mass and stiffness matrices.
\mathbf{C}_{\mathrm{SE}}=a_{0}\mathbf{M}_{\mathrm{SE}}+a_{1}\mathbf{K}_{\mathrm{SE}}
The tower modal damping matrix will take a similar form to that for the integrated approach.
\mathbf{C}_{\mathrm{T}}=2\left[\begin{array}{c c c}{\frac{\zeta_{1}\mathbf{K}_{\mathrm{T11}}}{\omega_{1}}}&{0}&{\cdots}\\ {0}&{\frac{\zeta_{2}\mathbf{K}_{\mathrm{T22}}}{\omega_{2}}}&{}\\ {\vdots}&{}&{\ddots}\\ {\vdots}&{}&{\ddots}\end{array}\right]
These matrices are simply combined to give a support structure damping matrix for the following format.
\mathbf{C}_{\mathrm{SS}}=2\left[\begin{array}{l l}{\mathbf{C}_{\mathrm{SE}}}&{\mathbf{O}}\\ {\mathbf{O}}&{\mathbf{C}_{\mathrm{T}}}\end{array}\right]
where subscript SE is short for superelement and the subscript \mathbf{T} is short for tower. The matrix O contains elements of zeroes.
There are two potential problems with this approach.
Firstly, the "cross terms" between the tower and superelement components are zero. This means that it is not possible with this approach to specify damping in a Bladed superelement model that is exactly equivalent to damping values that are specified on whole support structure modes.
Secondly, the supplied superelement damping matrix does not typically account for the effect of the inertia of the tower and RNA.
Unified Damping for Superelement and Integrated Methods
It has been explained that integrated model damping and superelement model damping are not equivalent, for the following reasons:
-
Damping is specified on a different set of modes for the superelement and integrated approaches.
-
The superelement damping method does not include cross terms between the tower and superelement damping.
-
The superelement damping approach does not take into account the inertia of the tower and RNA when calculating the superelement damping.
To unify the damping for the superelement and integrated approaches, it is proposed to define the damping on a set of modes that is common to both approaches such as the coupled vibrational modes for the support structure. If the structural properties of the superelement are defined in a valid way, then the support structure coupled modes will be very similar to the integrated case.
Theory Basis
The aim is to specify damping on the support structure coupled modes, and then transform this damping onto the actual degrees of freedom for the tower and superelement which are used in the simulation. This method is based on theory presented in (Clough, 1993).
Consider the partitions of the system mass and stiffness matrices relating to the support structure degrees of freedom. For the superelement approach, the uncoupled support structure mass and stiffness matrices have the form shown in Equations (14) and (15).
\begin{array}{r}{\mathbf{M}_{\mathrm{SS,uncoupled}}=\left[\begin{array}{l l}{\mathbf{M}_{\mathrm{SE}}}&{\mathbf{O}}\\ {\mathbf{O}}&{\mathbf{M}_{\mathrm{T}}}\end{array}\right]}\\ {\mathbf{K}_{\mathrm{SS,uncoupled}}=\left[\mathbf{K}_{\mathrm{SE}}\quad\mathbf{O}\right]}\end{array}
For the integrated approach, the same matrices have a more simple form based on the form shown in Equation (6) and (7)
\begin{array}{r l}&{\mathbf{M}_{\mathrm{SS,uncoupled}}=\mathbf{M}_{\mathrm{SS}},}\\ &{\mathbf{K}_{\mathrm{SS,uncoupled}}=\mathbf{K}_{\mathrm{SS}}.}\end{array}
Note that \mathbf{M}_{\mathrm{SS}} and {{\bf{M}}_{T}} include the influence of the rigid RNA inertia on each tower attachment mode. For the purpose of the damping calculation, \mathbf{M}_{\mathrm{SE}} is edited to include the influence of the tower and the rigid RNA on each constraint mode, using a method equivalent to the formulation in Equation (8).
The coupled mode shapes for the support structure are found by solving the structural eigen problem using the uncoupled mode shape matrices. The number of coupled mode shapes for the support structure is equal to the sum of the number of tower and superelement modes.
\mathbf{K}_{\mathrm{SS,\,uncoupled}}\psi_{i}=\omega_{i}^{2}\mathbf{M}_{\mathrm{SS,\,uncoupled}}\psi_{i}
where:
\psi_{i} are the mode shape vectors, \omega_{i} are modal angular frequencies rad/s.
The assembled square mode shape matrix \Psi , where each column holds an individual mode shape \psi_{i}, describes coupled mode shapes in terms of the contributions from the uncoupled mode
shapes. The mode shape matrices are used to transform uncoupled properties to coupled properties
\begin{array}{r l}&{{\bf K}_{\mathrm{coupled}}=\Psi^{T}{\bf K}_{\mathrm{uncoupled}}\Psi,}\\ &{{\bf M}_{\mathrm{coupled}}=\Psi^{T}{\bf M}_{\mathrm{uncoupled}}\Psi.}\end{array}
Damping is specified on the coupled modes using either proportional
\mathbf{C}_{\mathrm{coupled}}=a_{0}\mathbf{M}_{\mathrm{coupled}}+a_{1}\mathbf{K}_{\mathrm{coupled}}
or modal damping
\mathbf{C}_{\mathrm{coupled}}=2\left[\begin{array}{c c c c}{\frac{\zeta_{1}\mathbf{K}_{\mathrm{coupled11}}}{\omega_{1}}}&{0}&{\cdots}\\ {0}&{\frac{\zeta_{2}\mathbf{K}_{\mathrm{coupled22}}}{\omega_{2}}}&{}\\ {\vdots}&{}&{\ddots}\\ {\vdots}&{}&{\ddots}\end{array}\right]
where \scriptstyle a_{0} and \boldsymbol{a}_{1} are proportionality constants, \zeta_{i} are modal damping ratios, and \omega_{i} are modal angular frequencies rad/s.
This damping on the coupled modes is then transformed back onto the uncoupled modes for use in the simulation
\mathbf{C}_{\mathrm{SS}}=\big[\boldsymbol{\Psi}^{T}\big]^{-1}\mathbf{C}_{\mathrm{coupled}}\boldsymbol{\Psi}^{-1}
C_{\mathrm{SS}} is a full matrix that has coupling terms between the tower and superelement components (for a superelement model), or coupling between the support structure modes (for an integrated model). The matrix C_{S S} also includes the influence of the RNA inertia.
Results Comparison
The effect of specifying damping on the support structure coupled modes is demonstrated in Figure 2.
The coupled mode damping ratios for an integrated and superelement model are compared, using a jacket support structure from the study (Bladed-Sesam Verification, 2019) with the RNA included. The support structure coupled mode frequencies are derived by running a Campbell diagram calculation with rigid RNA. The target damping ratio is 0.5\% on the first two modes, and 1.0\% on the second two modes.
The orange bars show the damping ratios when damping is defined separately on the tower and superelement modes. The grey and blue bars show the damping ratios for integrated and superelement approaches with damping defined on the support structure coupled modes. It is seen that defining the damping on support structure coupled modes results in equivalent damping for the two approaches up to 5Hz.
Definition of damping on the uncoupled superelement and tower modes results in incorrect damping on the first two modes. The uncoupled mode damping can be tuned to give the desired
damping ratio for the first few coupled modes.
Figure 2: Support structure coupled mode damping ratios for integrated and superelement models, including effect of specifying damping on the support structure coupled modes
Specifying Superelement Damping
In Bladed, it is recommended to specify damping on the support structure coupled modes using a unified damping.approach. However, this functionality is not available in Bladed 4.8, so for this version a different method must be used to achieve the target damping for the support structure modes when using a superelement method.
The uncoupled tower modal damping and superelement damping specified by the user are used directly in the calculation, in the form of Equation (13). This simple approach means that it is not straightforward to achieve equivalent damping for an integrated structure and superelement structure demonstrated by a comparison of damping between the different modelling approaches.
The target damping ratios for the first few support structure coupled modes can be achieved by tuning the damping on the superelement and/or tower. A possible strategy for such a tuning exercise is:
· Define target damping values for the desired support structure coupled modes · For each support structure coupled mode where the damping needs to be adjusted, examine the contributions of the uncoupled modes using a Campbell diagram calculation for a parked turbine and with a rigid rotor
· Raise or lower the damping on the uncoupled modes that are important in the coupled mode in order to adjust towards the target damping ratio
This method typically requires some iteration to achieve the desired damping on the first few support structure coupled modes. It can be necessary to adjust both the superelement and tower damping values.
Example results of this tuning exercise are illustrated in Figure 3, using the same model for the comparison of damping study. The blue and grey bars across all coupled mode frequencies are compared. It is observed that, while it was possible to achieve the target damping on the first two support structure coupled modes, higher modes, such as at 3.51Hz do not achieve the target damping ratio.

Figure 3: Support structure coupled mode damping ratios for integrated and superelement models, including effect of tuning the damping for the superelement model.
Craig-Bampton Reduction Basis
The aim of the reduction is to reduce the number of degrees of freedom in the jacket structure and export the resulting matrices in a compact form ready for import to Bladed for dynamic analysis.
To perform the Craig-Bampton reduction, the finite element model equations are expressed with the boundary and interior nodes in matrix partitions
\begin{array}{r l}{\left[\mathbf{M}_{b b}\right.}&{\mathbf{M}_{i b}\right]\left[\ddot{\mathbf{x}}_{b}\right]+\left[\mathbf{K}_{b b}\right.}&{\mathbf{K}_{i b}\right]\left[\mathbf{x}_{b}\right]=\left[\mathbf{f}_{b}\right]}\\ {\left.\mathbf{M}_{b i}\right.}&{\mathbf{M}_{i i}\right]\left[\ddot{\mathbf{x}}_{i}\right]+\left[\mathbf{K}_{b i}\right.}&{\mathbf{K}_{i i}\right]\left[\mathbf{x}_{i}\right]=\left[\mathbf{f}_{i}\right]}\end{array}
wheresubscript j refers to interior nodes, and ^{b} for boundary nodes. All nodes are interior nodes except for the superelement interface node, which is at the boundary of the superelement. Note that damping is excluded at this stage and can be added directly to the reduced model.
The motion of the boundary nodes will be described by constraint modes, which correspond to unit displacements and rotations of the boundary node. The boundary node is retained in the reduction method.
To perform the reduction, it is desirable to express the motion of the interior nodes in terms of the static and dynamic response.
\mathbf{x}_{i}=\mathbf{x}_{i,\mathrm{stat}}+\mathbf{x}_{i,\mathrm{dyn}}
The static response of the interior nodes is described by constraint modes. Constraint modes describe the displacement of the interior nodes based on the displacement of the boundary nodes.
\begin{array}{r l}&{\mathbf{x}_{i,\mathrm{stat}}=-\mathbf{K}_{i i}^{-1}\mathbf{K}_{i b}\mathbf{x}_{b}}\\ &{\mathbf{\mu}=\boldsymbol{\Psi}_{i b}\mathbf{x}_{b}}\end{array}
\Psi_{i b} is the matrix of constraint modes.
The dynamic response of the interior nodes is captured by normal modes calculated by solving the eigen problem for the interior nodes
\left(\mathbf{K}_{i i}-\omega_{j}^{2}\mathbf{M}_{i i}\right)\phi_{i j}=0
A chosen number of normal modes m are retained, and collected in a matrix of normal modes
\Phi_{i}=[\phi_{i1},\phi_{i2},\ldots,\phi_{i m}]
The dynamic response can then be expressed by the normal mode shapes and modal amplitudes, \pmb{\eta}_{i}
\mathbf{x}_{i,\mathrm{dyn}}=\Phi_{i}\pmb{\eta}_{i}
The deflection of interior nodes can therefore be expressed as
\mathbf{x}_{i}=\Psi_{i b}\mathbf{x}_{b}+\Phi_{i}\pmb{\eta}_{i}
Expanding into matrix form, to include boundary and interior nodes
\begin{array}{r}{\left[\mathbf{x}_{b}\right]=\left[\phantom{-}\mathbf{x}_{b}\right.}\\ {\left.\mathbf{x}_{i}\right]=\left[\phantom{-}\mathbf{\Psi}_{i b}\mathbf{x}_{b}+\Phi_{i}\eta_{i}\right]}\\ {=\left[\begin{array}{l l}{\mathbf{I}}&{\mathbf{O}}\\ {\mathbf{\Psi}_{i b}}&{\Phi_{i}\displaystyle\right]\left[\phantom{-}\mathbf{\Psi}_{m_{i}}^{\mathbf{x}_{b}}\right]}\\ {\phantom{-}=\mathbf{R}\left[\phantom{-}\mathbf{\Psi}_{\eta_{i}}^{\mathbf{x}_{b}}\right]}\end{array}
The matrix R is called the reduction basis and reduces the interior degrees of freedom from 6 x number of interior nodes to the number of normal modes m
This response of the original finite element system is expressed as
\mathbf{M}\left[{\ddot{\mathbf{x}}}_{b}\right]+\mathbf{K}\left[{\mathbf{x}}_{b}\right]=\left[{\mathbf{f}}_{b}\right]
The superelement system is defined by substituting in the reduction matrix from (34)
\mathbf{M}\mathbf{R}\left[\ddot{\mathbf{x}}_{b}\right]+\mathbf{K}\mathbf{R}\left[\mathbf{x}_{b}\right]=\left[\mathbf{f}_{i}\right]
Pre-multiply by \mathbf{R}^{T} leads to the reduced equations of motion expressed as
\overline{{\mathbf{M}}}\left[\stackrel{\cdot\cdot}{\mathbf{\ddot{x}}_{b}}\right]+\overline{{\mathbf{K}}}\left[\stackrel{\mathbf{x}_{b}}{\mathbf{\Delta}}\right]=\overline{{\mathbf{f}}}
where \overline{{\mathbf{M}}},\overline{{\mathbf{K}}} and f are the reduced mass matrix, stiffness matrix and force vector respectively and are defined as follows
\begin{array}{r}{\boldsymbol{\overline{{\mathbf{M}}}}=\boldsymbol{\mathbf{R}}^{T}\boldsymbol{\mathbf{M}}\boldsymbol{\mathbf{R}}}\\ {\boldsymbol{\overline{{\mathbf{K}}}}=\boldsymbol{\mathbf{R}}^{T}\boldsymbol{\mathbf{K}}\boldsymbol{\mathbf{R}}}\\ {\boldsymbol{\overline{{\mathbf{f}}}}=\boldsymbol{\mathbf{R}}^{T}\left[\begin{array}{l}{\mathbf{f}_{b}}\\ {\mathbf{f}_{i}}\end{array}\right]}\end{array}
Last updated 11-10-2024
Modelling Foundation Supports 建模基础支撑
This section describes how linear and non-linear foundation supports are taken into account in the model. A dynamic model for non-linear foundation loading is described in detail.
本节描述了如何在模型中考虑线性与非线性基础支撑。 详细介绍了非线性基础载荷的动力学模型。
Linear and non-linear foundations
Linear foundations can be defined at structural nodes and have constant stiffness. The stiffness and mass is included directly in the support structure matrices in order to be included in the dynamic solution.
Non-linear foundations can be defined as a lookup table between the foundation node displacement and the reaction load from the foundation. These lookup tables are often referred to as "p-y curves" which refers to the lateral stiffness definition of a foundation, although lookup tables in all 6 nodal degrees of freedom can be defined. Non-linear curves result in a variable foundation stiffness (the p-y curve gradient), as illustrated in Figure 1.
Only a constant stiffness value can be included in the support structure stiffness matrix. Therefore, the initial slope of the curve (labelled K_{01} in the figure) is included in the support structure stiffness matrix, and the non-linear part is included as an applied load.
线性基础可以定义在结构节点上,且具有恒定刚度。刚度和质量直接包含在支撑结构矩阵中,以便纳入动态解。
非线性基础可以定义为基础节点位移与基础反作用力之间的查找表。这些查找表通常被称为“p-y 曲线”,指的是基础的横向刚度定义,尽管可以在所有 6 个节点自由度上定义查找表。非线性曲线导致基础刚度发生变化(p-y 曲线的梯度),如图 1 所示。
只有恒定刚度值可以包含在支撑结构刚度矩阵中。因此,曲线的初始斜率(如图中标记为 $K_{01}$)包含在支撑结构刚度矩阵中,而非线性部分则作为施加载荷包含在内。

Figure 1: Example of a non-linear p-y curve
Dynamic model for non-linear foundations
For non-linear foundation p-y curves, support structure modal deflections are often not accurate enough to be used for looking up the foundation load in the p-y curve. This is because the nonlinear nature of the p-y curve means that small differences in displacement can result in large
differences in foundation stiffness. Consequently, the stiffness of the foundation and the reaction force may not be accurately predicted if modal displacements are used for the foundation load lookup. It is therefore desirable to use the finite element (FE) model displacements directly which more accurately determine the foundation deflections for lookup in the p-y curve.
The FE model displacements are found by solving: \mathbf{f}=\mathbf{K}\mathbf{x}, to find x for the support structure, where
f is the vector of applied loads = (externalloads ^+ inertial loads) on each node of the support structure,
K is the FE stiffness matrix for the support structure. This is constant.
x is the vector of support structure nodal displacements
The vector of FE displacements, x, can then be used as lookup in the non-linear p-y curve.
Unfortunately, f is not known at the start of each time step, as it includes the effect of inertial forces, which depend on the system accelerations. Therefore, x isn't known at the start of each time step either, so Bladed must use x from the previous time step when calculating the foundation applied loads.
An algorithm schematic is presented in Figure 2 which shows the calculation carried out in Bladed when using the dynamic non-linear foundation load feature. The number of each step maps directly to the numbers in the flow diagrams depicted in Figure 2. Note that steps 1-4 are described in calculation procedure.
对于非线性地基 p-y 曲线,支撑结构模态变形通常不够精确,无法用于在 p-y 曲线中查找地基载荷。这是因为 p-y 曲线的非线性特性意味着,微小的位移差异可能导致地基刚度的巨大变化。因此,如果使用模态位移来查找地基载荷,则地基的刚度和反作用力可能无法准确预测。因此,最好直接使用有限元 (FE) 模型位移,因为它们能更准确地确定用于 p-y 曲线查找的地基变形。
FE 模型位移是通过求解:\mathbf{f}=\mathbf{K}\mathbf{x}, 来找到支撑结构的 x,其中
f 是施加载荷矢量 = (外加载荷 + 惯性载荷) 在支撑结构的每个节点上,
K 是支撑结构的 FE 刚度矩阵。此值是恒定的。
x 是支撑结构节点位移矢量
然后,可以将 FE 位移矢量 x 用于非线性 p-y 曲线的查找。
不幸的是,在每个时间步的开始时,f 是未知的,因为它包括惯性力的影响,而惯性力取决于系统加速度。因此,在每个时间步的开始时,x 也是未知的,因此 Bladed 必须使用前一个时间步的 x 来计算地基施加载荷。
图 2 提供了算法示意图,显示了在 Bladed 使用动态非线性地基载荷功能时执行的计算。每个步骤的编号直接对应于图 2 中流程图中的编号。请注意,步骤 1-4 描述了计算程序。
-
The modal accelerations are used to calculate the acceleration of each node, and therefore the inertial loading at each node can be calculated.
-
The equation
\mathbf{f}=\mathbf{K}\mathbf{x}is solved. The applied loads include contributions from inertia and external loading.\mathbf{K}is the support structure stiffness matrix. The FE deflections x are found. -
The FE deflections x are used to lookup the foundation forces in the p-y curves.
-
On the following time step, the foundation applied loads are used when evaluating the structural dynamics in step 3.
-
模态的加速度用于计算每个节点的加速度,因此可以计算出每个节点上的惯性载荷。
-
求解方程 $\mathbf{f}=\mathbf{K}\mathbf{x}$。 所施加的载荷包括惯性和外部载荷的贡献。
\mathbf{K}是支撑结构刚度矩阵。 得到有限元挠度 $x$。 -
有限元挠度
x用于在 p-y 曲线中查找地基反力。 -
在下一个时间步内,地基施加的载荷用于在第 3 步中评估结构动力学。
Figure 2: Schematic of calculation procedure of structural dynamics in time domain simulations, including dynamic non-linear p-y curve forces (shown with blue arrows)
Last updated 30-08-2024
Modelling Moorings for Floating Turbines
Catenary mooring model: Auto-population悬索系泊模型:自动填充
This section describes the theory behind the auto-population functionality for the "Manually defined" sub-type of catenary moorings.
Catenary mooring lines in Bladed are represented by non-linear applied loads calculated from a combined stiffness, damping and inertia matrix. For a single section mooring line, the stiffness matrix can be auto-populated from a set of line properties as described in this section.
The classical catenary equations required to describe the statics of a single mooring line are given in many references, as for example in (Faltinsen, 1990). In this section, only a brief summary is mentioned.
Consider a cable which is partially suspended and partially lying on the seabed as sketched in Figure 1. The cable might be slack to reduce anchor loads and an initial pretension might be induced through use of winches, to pull on the cables to give a desired cable configuration. In such arrangements, the principal loads in the line are the self weight (w) , and the analysis can be based on the equations for elastic catenary lines.
Referring to Figure 1, the base catenary equations for a mooring line can be defined for an element in the mooring line (d s)
本节描述了针对“手动定义”子类型缆系浮吊系泊线的自填充功能背后的理论。
在Bladed中,伞形缆系浮吊系泊线由非线性施加载荷表示,这些施加载荷是从组合刚度、阻尼和惯性矩阵计算得出的。对于单节缆系浮吊系泊线,刚度矩阵可以根据本节所述的一组线属性进行自填充。
描述单节缆系浮吊系泊线静力学的经典伞形缆系浮吊系泊线方程在许多参考文献中都有给出,例如(Faltinsen, 1990)。在本节中,仅提及简要概述。
考虑如图1所示,部分悬挂和部分位于海床上的缆绳。为了减轻锚定载荷,缆绳可能处于松弛状态,并且可以通过使用绞盘施加初始预张力,以拉动缆绳以获得所需的缆绳配置。在这种布置中,缆绳中的主要载荷是自重 $(w)$,分析可以基于弹性伞形缆系浮吊系泊线方程进行。
如图1所示,可以为伞形缆系浮吊系泊线中的一个元素 (d s) 定义基本的伞形缆系浮吊系泊线方程。
\begin{array}{l}{\displaystyle{d T-\rho g A d z=\left[w\sin\varphi-F_{h_{t}}\left(1+\frac{T}{A E}\right)\right]d s}}\\ {\displaystyle{\qquad}}\\ {\displaystyle{T d\varphi-\rho g A z d\varphi=\left[w\cos\varphi+F_{h_{n}}\left(1+\frac{T}{A E}\right)\right]d s}}\end{array}
where we assume
· a horizontal seabed and a simplified geometrical description with the mooring line all contained in the same plane (x_{1},x_{3})
· a negligible he bending stifness, which can be a good approximation for chains and lines with a large curvature radius.
We denote the mean hydrodynamic forces per unit length in the normal and tangential direction
acting in the line element by F_{h_{n}} and F_{h_{t}}.
as well as the weight per unit length of the line in the water by _w
We further use
A as the line sectional area, \boldsymbol{E} as the elastic stiffness (Young modulus) T as the tension in the line element
Explicit solutions of the above equations are only found for simple cases, and some simplified solutions are given in the literature. An example of such solutions is obtained for an inelastic cable, assumed to be homogeneous with constant weight (w) (per unit length), and with large associated stiffness \boldsymbol{E} (so the elasticity in the line is neglected). The hydrodynamic mean loads are also assumed to be zero ( {}F_{h_{t}}=F_{h_{n}}=0{} ). The derivation of such equations can be found in [Faltinsen, 1990].
其中我们假设:
· 水平的海床,以及包含系泊线的简化的几何描述,全部位于同一平面 (x_{1},x_{3}) 内;
· 忽略线段的弯曲刚度,这对于具有大曲率半径的链条和缆绳来说是一个很好的近似;
· 我们用 F_{h_{n}} 和 F_{h_{t}} 分别表示作用于线段单元的法向和切向平均流体力;
· 以及线段在水中的单位长度重量,用 _w 表示。
此外,我们还使用:
A 表示线段的横截面积,\boldsymbol{E} 表示弹性刚度(杨氏模量),T 表示线段单元的张力。
上述方程的显式解仅适用于简单情况,一些简化的解见文献。例如,对于一个假设为均匀且具有恒定重量 $(w)$(单位长度)且具有大相关刚度 $\boldsymbol{E}$(因此忽略线段的弹性)的非弹性缆绳,可以得到一种解。流体平均载荷也被假设为零 ( {}F_{h_{t}}=F_{h_{n}}=0{} )。此类方程的推导见 [Faltinsen, 1990]。

Figure 1: Schematic drawing of a common arrangement of a mooring line that is lying on the seabed (Faltinsen, 1990).
For the special case of an inelastic and homogeneous mooring line, composed with only one segment, and for which the mean hydrodynamic loads are zero, the classic inelastic catenary equations are given by:
对于一种特殊情况,即由单一节段组成的不弹性且均匀的系泊缆绳,且平均水动力载荷为零时,经典的非弹性悬链线方程如下:
\begin{array}{l}{\displaystyle s=\frac{T_{x}}{w}\sinh\left(\frac{w}{T_{x}}x\right)}\\ {\displaystyle\,z=\frac{T_{x}}{w}\left[\cosh\left(\frac{w}{T_{x}}x\right)-1\right]}\\ {\displaystyle T_{z}=w s}\\ {\displaystyle T=\sqrt{T_{x}^{2}+T_{z}^{2}}}\end{array}
where
x and z are the coordinates of the mooring line,
\pmb{s} is the length of the mooring line from the origin to a certain point \left({{\bf{x}},}{\bf{Z}}\right) in the line, \boldsymbol{w} is the weight (force) per unit length of the mooring line,
T_{x} is the horizontal tension in the mooring line (constant),
T_{z} is the vertical tension in the mooring line at a certain point (x,z) in the line,
T is the resultant tension of the mooring line at a point (x,z) in the line.
Note that these equations (3, 4, 5, 6) are defined in a plane (x,z) and are associated with a coordinate system with the origin located at the point of contact between the mooring line and the sea floor. The _x axis should point towards the attachment point, and the _z axis towards the water free surface, see Figure 2.
The relationship between the horizontal tension in the mooring line and the horizontal displacement of the attachment point is found by solving the following equation (see Figure 2):
X-x_{a}=L-s_{a},
where
X is the distance from the anchor point to the attachment point (a), \boldsymbol{x}_{a} is the horizontal coordinate of the attachment point, Z_{a} is the vertical distance to the attachment point, \pmb{\mathscr{s}}_{a} is the length of the line from the origin of the coordinate system, and L is the total length of the mooring line.

Figure 2: Schematic drawing of a float moored with a mooring line.
Squaring the expressions for s_{a}, and taking into account the hyperbolic Pythagorean identity, \cosh^{2}x-\sinh^{2}x=1, the value of \pmb{\mathscr{s}}_{a} is givenby
s_{a}=\sqrt{z_{a}^{2}+2z_{a}\frac{T_{x}}{w}}\;.
The value for \scriptstyle{x_{a}} can be obtained from
x_{a}=\frac{T_{x}}{w}\mathrm{cosh}^{-1}\left(1+\frac{z_{a}}{T_{x}}w\right)\!.
The relationship between the horizontal tension at the attachment point (T_{x}) and its displacement (X) is obtained by solving
L-Z_{a}\sqrt{1+2\frac{T_{x}}{w Z_{a}}}+\frac{T_{x}}{w}\mathrm{cosh}^{-1}\left(1+\frac{Z_{a}w}{T_{x}}\right)-X=0.
This equation provides the basic relationship to be considered in a procedure for populating a stifness lookup table based on the inelastic catenary equations for mooring lines composed with a single segment.
Each entry in the lookup table is to represent the horizontal and vertical displacement of the attachment point (\Delta X,\Delta Z) of the mooring line to an initial position (X_{0},Z_{0})
X=X_{o}+\Delta X
Z_{a}=Z=Z_{a}0+\Delta Z
The horizontal tension at the attachment point is obtained as a function of the horizontal and vertical displacement of the attachment point, i.e.
T_{x}=f(\Delta X,\,\Delta Z).
Note that this equation is non-linear and transcendental ( {\cal T}_{x} is in and out of \mathrm{cosh^{-1}} ).Such type of equations can be solved using an iterative method, such as Newton-Raphson or bisection.
The value for the vertical tension (T_{z}) at the attachment point is then given by
T_{z}=w\ s_{a}
and the total line tension at the attachment point can be obtained by
T=\sqrt{T_{x}^{2}+T_{z}^{2}}.
Dynamic mooring model
The dynamic mooring model, unlike other models, represents a mooring line in an explicit and fully-coupled manner. Normally the multibody dynamics (MB) model includes just the turbine, with moorings treated as just one of many load sources treated separately from the model. Such sources only interact with the MB model by means of applied loads at nodes. In the case of dynamic moorings, the MB model is extended to include the mooring lines themselves. Hydrostatic and hydrodynamic loads are calculated and applied to mooring elements (segments) in the same way as for support structure elements. Hydrodynamic loads are based on Morison's equation, which is appropriate for the slender elements involved. The Morison drag term can be applied axially as well as perpendicular to the segment, with separate drag coefficient values defined for each of the two cases. In the MB tree structure, the proximal ends of the mooring lines are attached to the fairleads and the distal ends terminate at the anchors, so in MB terms they are not connected to anything.
Anchor and seabed forces are calculated from line kinematics, based on simple spring-damper models and are applied as point forces at the node points of the line. A line is discretised as a series of cylindrical elements with an optional single degree of freedom (i.e. axial extension). These elements are connected to each other by universal joints with optional user-defined damping at the joint axes. Inline floats or clump weights, where present, are modelled as simple vertical forces, modified where necessary in the case where a weight makes contact with the
seabed or a float pierces the sea surface. In the former case, a simple spring-damper model of applied seabed force is used, just as for mooring segments. In the latter case, the buoyancy force is assumed to vary linearly with the submerged proportion of the float's height. No hydrodynamic forces on weights or floats are modelled.
Last updated 06-09-2024
Structural loads
The structural loads at the multibody nodes, e.g. the blade root, the power train and the tower base, are calculated as the joint reactions by the component equilibrium equation described in the multibody dynamics approach. The inertial loads are calculated by integration of the mass properties and the total acceleration vector at each station according to the principle of virtual work. The total acceleration vector includes modal, centrifugal, Coriolis and gravitational components. Second-order effects of axial forces due to structural deflections are taken into account, i.e. the contribution to bending moments caused by the applied axial forces acting on the deflected structure. For example, the contribution to tower base bending moment caused by the weight of the nacelle takes into account the true position of the nacelle centre of gravity including the deflection of the tower top.
多体节点处的结构载荷,例如叶片根部 (blade)、传动链 (power train) 和塔架底座,通过多体动力学方法描述的部件平衡方程计算得出,作为连接反作用力。惯性载荷则根据虚拟功原理,对每个站点的质量属性和总加速度矢量进行积分计算。总加速度矢量包括简正模式 (normal mode)、离心力、科里奥利力和重力分量。考虑了由于结构变形引起的轴向力的一阶效应,即考虑施加的轴向力作用于变形结构所引起的弯矩贡献。例如,考虑了舱盖重量引起的塔架底座弯矩,其中考虑了舱盖重心在塔顶变形后的真实位置,包括变形。
Last updated 30-08-2024



