obsidian_backup/工作总结/2025提交文档/耦合模块开发者手册v0.6.md

15 KiB
Raw Permalink Blame History

[TOC]

0. 更新日志

2024 v0.4版本,介绍耦合求解器基本框架,包含时间推进方法,多体动力学模块与气动、水动模块耦合方法。 2025 v0.6版本耦合求解器新增公共lib模块yaml解析模块控制模块时间推进过程中增加向控制模块输入参数控制器返回指令指令结果向多体动力学模块传递。对照Bladed新增变桨二阶传递函数、电机转矩一阶传递函数。新增Steady Operational Loads, Steady Parked Loads两个稳态工作流新增Normal Stop, Emergency Stop, Start, Idling, Parked五个Simulation功能。

1. 耦合求解器简介

正常发电工况需要进行气动模块、多体模块、控制模块、漂浮式机组还有水动模块的耦合计算,耦合求解器模块处理在瞬态仿真中所有模块的时间推进,以及在时间推进中模块间的数据传递。

2. 耦合求解器程序介绍

2.1. 耦合求解器程序结构

herolib/                         # 公共lib模块
aerodyn/                         # 气动模块
controller/                      # 控制模块
hydrosim/                        # 水动模块
multidyn/                        # 多体动力学模块
yaml_herowind                    # yaml配置文件、模型文件解析模块
drivers/                         # 耦合求解器模块
├── coupled_solver_sub.rs        # 耦合求解器所用子函数
├── steady_operational_loads.rs  # 稳态运行载荷计算函数
├── steady_parked_loads.rs       # 稳态停机载荷计算函数
├── power_production_loading.rs  # 正常发电工况计算函数
├── normal_stop.rs               # 正常停机工况计算函数
├── emergency_stop.rs            # 紧急停机工况计算函数
├── start.rs                     # 启机工况计算函数
├── idling.rs                    # 空转工况计算函数
├── parked.rs                    # 停机工况计算函数
└── main.rs                      # 耦合求解器模块主程序

耦合求解器作为一个完整的rust项目气动、水动、多体动力学、控制模块作为库引入耦合求解器模块作为主程序在耦合求解器控制的初始化、时间推进、数据传递中调用气动、水动、多体模块函数。

2.2. 主要子模块的功能介绍

2.2.1 yaml_herowind模块

yaml_herowind模块专门用来解析yaml格式配置文件及模型文件。

yaml_herowind/                         # 耦合求解器模块
├── calc_config.rs                     # yaml配置文件对应结构体
├── lib.rs                             # 封装解析功能函数
└── turbine_model.rs                   # yaml模型文件对应结构体

2.2.1.1 calc_config.rs

在配置文件中,定义当前计算求解器选择,来流条件,气动模型选择,机组初始条件,控制模块输入参数等,在calc_config.rs中对上述参数单独创建结构体,实现从配置文件到软件结构体的解析。部分结构体展示如下。

InitialConditions结构体定义了风电机组初始状态,包括初始桨距角,初始转速,初始叶片、塔架位移,漂浮式风电机组初始浮式平台位移、角度等。

#[derive(Serialize, Deserialize, Debug)]
pub struct InitialConditions {
    pub out_of_plane_def: f64,
    pub in_plane_def: f64,
    pub blade_1_pitch_degs: f64,
    pub blade_2_pitch_degs: f64,
    pub blade_3_pitch_degs: f64,
    pub azimuth_degs: f64,
    pub rotor_speed_rpm: f64,
    pub nacelle_yaw_degs: f64,
    pub tower_top_fore_aft_disp: f64,
    pub tower_top_side_to_side_disp: f64,
    pub ptfm_surge_disp: f64,
    pub ptfm_sway_disp: f64,
    pub ptfm_heave_disp: f64,
    pub ptfm_roll_degs: f64,
    pub ptfm_pitch_degs: f64,
    pub ptfm_yaw_degs: f64,
}

ADGeneralOptions结构体定义了湍流发展模型,尾流模型等。

#[derive(Debug, Deserialize, Clone)]
pub struct ADGeneralOptions {
    pub echo: bool,               // Echo (flag)            
    pub dt_aero: MaybeDefault<f64>,          // DTAero (s or "default")
    pub wakemod: i32,             // WakeMod (switch)        
    pub afaeromod: i32,           // AFAeroMod (switch)      
    pub twrpotent: i32,           // TwrPotent (switch)      
    pub twrshadow: i32,           // TwrShadow (switch)      
    pub twraero: bool,            // TwrAero (flag)          
    pub frozen_wake: bool,        // FrozenWake (flag)      
    pub cavit_check: bool,        // CavitCheck (flag)      
    pub buoyancy: bool,           // Buoyancy (flag)        
    pub comp_aa: bool,            // CompAA (flag)          
    pub aa_input_file: String,    // AA_InputFile (string)  
}

InflowConfigSection结构体定义了来流风的类型,此处可选稳态风、阵风、湍流风等。

#[derive(Debug, Deserialize, Clone)]
pub struct InflowConfigSection {
    pub echo: bool,
    pub wind_type: i32,
    pub propagation_dir: f64,
    pub vflow_ang: f64,
    pub vel_interp_cubic: bool,
    pub n_wind_vel: usize,
    pub wind_vxi_list: Vec<f64>,
    pub wind_vyi_list: Vec<f64>,
    pub wind_vzi_list: Vec<f64>,
}

ControllerInput结构体定义了控制器模块的输入参数包括dll文件路径discon.in文件路径dll文件是32位还是64位以及一些桨距、转矩等必要参数。

#[derive(Debug, Deserialize)]
pub struct ControllerInput {
    pub dll_path: String,                     // dll文件路径
    pub acc_infile: String,                   // discon.in文件路径
    pub dll_bit: i32,
    pub pitch_min: f64,                       // 最小桨距角: 0度
    pub pitch_max: f64,                       // 最大桨距角: 90度
    pub pitch_rate_min: f64,                  // 最小收桨速率 单位:弧度/秒 
    pub pitch_rate_max: f64,
    pub pitch_actuator_type: i32,             // 变桨控制方式 0位置 1速率
    pub gen_power_dem: f64,                   // 风机发电功率需求 单位W
    pub gen_speed_dem: f64,                   // 风机发电转速需求 单位rpm
    pub gen_torque_dem: f64,                  // 风机发电转矩需求 单位N·m
    pub gain_optimal: f64,                    // 最优模型增益
    pub gen_speed_min: f64,                   // 切入转速 单位rpm
    pub gen_speed_max: f64,                   // 最优追踪最大转速 单位rpm
    pub pitch_control: i32,                   // 变桨响应方式 0同步 1独立
    pub yaw_control: i32,                     // 偏航控制方式 0速率 1转矩
    pub gen_speed: f64,                       // 
    pub generator_efficiency: f64,            // 发电机效率
    pub freq_pitch_actuator: f64,
    pub damping_factor_pitch_actuator: f64,
    pub tau_torque_demand: f64,
}

Task结构体定义了求解器选择当前从main.rs作为入口可选择5种稳态求解器6种瞬态求解器Task结构体定义了本配置文件计算类型及对应计算的配置参数。

// Task 结构体,包含自定义反序列化逻辑
#[derive(Debug, Clone)]
pub struct Task {
    pub task_type: TaskType,
    pub actived: bool,
    pub params: TaskParams,
}


#[derive(Debug, Deserialize, Clone, PartialEq)]
#[serde(rename_all = "PascalCase")] // 匹配 "Aerodynamic Information" 等
pub enum TaskType {
    #[serde(rename = "Aerodynamic Information")]
    AerodynamicInformation,
    #[serde(rename = "Performance Coefficients")]
    PerformanceCoefficients,
    #[serde(rename = "Steady Power Curve")]
    SteadyPowerCurve,
    #[serde(rename = "Steady Operational Loads")]
    SteadyOperationalLoads,
    #[serde(rename = "Steady Parked Loads")]
    SteadyParkedLoads,
    #[serde(rename = "Power Production Loading")]
    PowerProductionLoading,
    Start,
    #[serde(rename = "Emergency Stop")]
    EmergencyStop,
    #[serde(rename = "Normal Stop")]
    NormalStop,
    Idling,
    Parked,
}

#[derive(Debug, Clone)]
pub enum TaskParams {
    AerodynamicInformation { data: AerodynamicInformationParams }, 
    PerformanceCoefficients { data: PerformanceCoefficientsParams },
    SteadyPowerCurve { data: SteadyPowerCurveParams },
    SteadyOperationalLoads { data: SteadyOperationalLoadsParams },
    SteadyParkedLoads { data: SteadyParkedLoadsParams },
    PowerProductionLoading { data: SimulationControlParams },
    Start { data: SimulationControlParams },
    EmergencyStop { data: StopSimulationParams },
    NormalStop { data: StopSimulationParams },
    Idling { data: SimulationControlParams },
    Parked { data: SimulationControlParams },
}

#[derive(Debug, Deserialize, Clone)]
pub struct AerodynamicInformationParams {
    pub wind_speed: f64,
    pub pitch: f64,
    pub omega: f64,
}

ForSaveConfig结构体定义了dlc计算中此配置文件对应的dlc工况名以及结果保存路径。计算过程中会在save_path保存计算结果,并且输出的结果文件会用dlc_name来命名。

#[derive(Debug, Deserialize, Clone)]
pub struct ForSaveConfig {
    pub dlc_name: String,
    pub save_path: String,
}

2.2.1.2 turbine_model.rs

turbine_model基于WindIO定义风电机组模型主要参数包括叶片、翼型、轮毂、机舱、塔架等。

Components结构体集中包含叶片、轮毂等部件,每个部件又有自己对应的结构体类型,如叶片结构体包含外形、弹性参数定义结构体,轮毂部件包含外形、弹性参数结构体,共同定义了轮毂的尺寸,预锥角,质量和惯性等参数。

#[derive(Serialize, Deserialize, Debug)]
pub struct Components {
    pub blade: Blade,
    pub hub: Hub,
    pub nacelle: Nacelle,
    pub tower: Tower,
    pub floating_platform: FloatingPlatform,
}

#[derive(Serialize, Deserialize, Debug)]
pub struct Blade {
    pub outer_shape_bem: OuterShapeBEMBlade,
    pub elastic_properties_mb: ElasticPropertiesMBBlade,
    pub elastodyn_blade: ElastodynBlade,
}

#[derive(Serialize, Deserialize, Debug)]
pub struct Hub {
    pub outer_shape_bem: OuterShapeBEMHub,
    pub elastic_properties_mb: ElasticPropertiesMBHub,
}

#[derive(Serialize, Deserialize, Debug)]
pub struct OuterShapeBEMHub {
    pub root_length: f64,
    pub pre_cone_1_deg: f64,
    pub pre_cone_2_deg: f64,
    pub pre_cone_3_deg: f64,
    pub drag_coefficient: f64,
}

#[derive(Serialize, Deserialize, Debug)]
pub struct ElasticPropertiesMBHub {
    pub hub_mass: f64,
    pub hub_inertia: f64,
    pub hub_center_mass: f64,
}

2.2.1.3 lib.rs

lib.rs引用calc_config.rsturbine_model.rs,使用serde_yaml包实现yaml文件的一行代码解析同时封装出parse_modelparse_calc_config两个函数供main函数使用两个函数成果解析文件会返回turbine_modelcalc_config两个包含完整配置参数的结构体供main函数后续使用。lib.rs代码较少,完整展示如下。

mod turbine_model;
pub mod calc_config;
use serde_yaml;
use std::fs;
pub use turbine_model::TurbineModel;
pub use calc_config::CalcConfigrations;

pub fn parse_model(file: &str) -> TurbineModel {
    let file_content =
        fs::read_to_string(file).expect("Failed to read YAML file");
  
    match serde_yaml::from_str::<TurbineModel>(&file_content) {
        Ok(turbine_model) => turbine_model,
        Err(e) => panic!("Error parsing YAML: {}", e),
    }
}
  
pub fn parse_calc_config(file: &str) -> CalcConfigrations {
    let file_content =
        fs::read_to_string(file).expect("Failed to read YAML file");
  
    match serde_yaml::from_str::<CalcConfigrations>(&file_content) {
        Ok(calc_config) => calc_config,
        Err(e) => panic!("Error parsing YAML: {}", e),
    }
}

2.2.1. main.rs

  • main:耦合求解器主函数,执行气动、水动、多体模块数据结构体的初始化,模块初始化,时间迭代过程。

2.2.2. coupled_solver_sub.rs

  • fast_init:初始化函数,按照参与模块初始化,包括气动模块、水动模块、多体模块的初始化。
  • fast_solution_0耦合求解器t0时刻计算。
  • calc_outputs_and_solve_for_inputs:计算多模块的输出,模块间交互数据。
  • solve_option_2a_inp2_bd:多体模块执行计算,气动模块接收多体计算数据。
  • solve_option_2:气动模块计算,多体模块接收气动计算数据。
  • fast_solution_t:耦合求解器时间推进计算。
  • fast_extrap_interp_mods:多体动力学模块输入外推。
  • fast_advance_states多体动力学模块状态推进使用四阶Adams-Bashforth-Moulton预估矫正方法。
  • transfer_platform_motion_to_hd:多体动力学模块输出平台运动传递给水动模块。
  • transfer_hd_forces_moments_to_ed:水动模块输出力和力矩传递给多体动力学模块。
  • calc_ed_hd_residual:计算多体与水动模块传递结果残差。

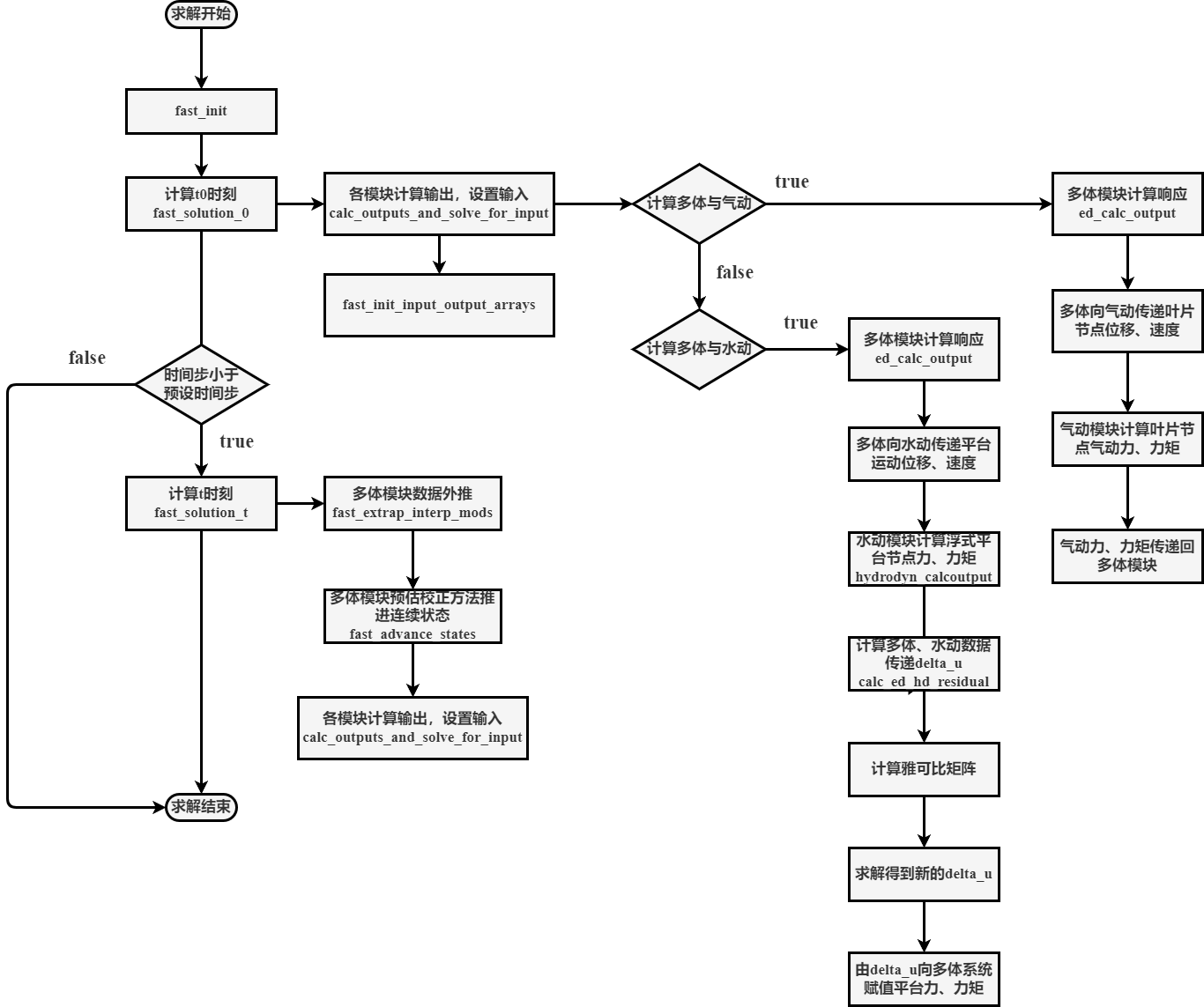
2.3. 耦合求解器流程图

图片描述
图1: 耦合求解器流程图

耦合求解器在时间推进计算中首先初始化气动、水动、多体模块然后进行t0时刻计算之后进行时间推进计算。t0时刻调用calc_outputs_and_solve_for_inputs函数,多体动力学模块根据输入参数计算该时刻各自由度响应,如果是多体与气动耦合,多体将响应传递给气动模块,如叶片节点的变形量,变形速度等,气动模块接收响应,执行自身模块计算,计算完成后将叶片节点上的力和力矩回传给多体动力学模块。如果是多体模块和水动模块联合,为了计算稳定性,在传递中需要额外加入雅可比矩阵计算,结合残差函数calc_ed_hd_residual计算得到的delta_u计算从新的delta_u给多体动力学模块赋值。

时间推进过程中多体动力学模块需要调用fast_extrap_interp_mods函数将输入外推至下一时刻,然后调用fast_advance_states函数进行状态推进推进过程中需要使用四阶龙格库塔方法或Adams-Bashforth-Moulton预估矫正方法。推进完成后调用calc_outputs_and_solve_for_inputs函数计算流程与t0时刻相同。持续开展时间迭代直到达到仿真结束时间步计算结束。

2.4 steady operational loads

2.5 Steady parked loads

2.6 Simulations